ProcessPro is opgebouwd uit meerdere onderdelen leesmodules.
In deze handleiding komen de basisonderdelen van deze modules aan bod.
We maken daarbij onderscheid tussen subjecten, objecten, processen, documenten, schermen, rapportages en dashboards.
Deze handleiding bevat de beschrijving van de schermen en een aantal belangrijke functies van ProcessPro.

Als in uw omgeving geen gebruik wordt gemaakt van Single Sign-on (SSO) en u nog niet bent ingelogd in ProcessPro, bent u voor het systeem nog een anonieme gebruiker.
Anonieme gebruikers kunnen alleen inzien en nog niet wijzigen.
Linksboven in het overzichtsscherm van elke ProcessPro module ziet u een mogelijkheid om als gebruiker in te loggen.

Klik op de knop “Inloggen”. U krijgt dan het inlogscherm te zien zoals hieronder afgebeeld.

Geef hier uw gebruikersnaam en wachtwoord op en klik op de knop “Sign In”.

In elk overzichtsscherm van elke module vindt u links onderin een knop.
Hiermee komt u terug in het hoofdnavigatie scherm met een overzicht van alle modules.

Vanuit het hoofmenu kan een module gekozen worden om gegevens in te zien.
De modules zijn onderling verbonden. Een locatie komt bijv. terug binnen de module Vergunningen, maar ook bij de module Handhaving.
Het is afhankelijk van de inrichting van de autorisatie mogelijk om zonder inloggen gegevens in te zien.
Om gegevens te kunnen wijzigen moet u altijd eerst inloggen.
De gebruiker is dan voor het systeem bekend en (afhankelijk van de autorisatie) mogen wijzigingen doorgevoerd worden in een aantal onderdelen van ProcessPro.
Na het openen van een module vanuit het hoofdmenu worden de gegevens in het start overzicht weergegeven.
Aan de linkerkant kan gekozen worden uit andere overzichten.

Bovenin het scherm bevindt zich een zoekbalk waar zoekcriteria ingevuld kunnen worden. Enter is niet nodig.
Als de check box “Full Tekst” aangevinkt wordt, worden meer velden in de database doorzocht.
Zoeken duurt dan wel langer. Meerdere zoekcriteria moeten gescheiden door een puntkomma worden ingevoerd.
Het bovenstaande overzicht toont de vergunningverleners als categorie.
Door op een ervan te klikken krijgt u een overzicht met inhoud te zien.
Bovenin ziet u de zoekbalk.
Er wordt alleen gezocht binnen de getoonde gegevens van het overzicht.
U kunt het aantal getoonde regels in het overzicht aanpassen.
Dit doet u bovenin bij:

U kunt het aantal resultaten dat getoond wordt op een pagina wijzigen tot een maximum van 100.

Onderin leest u hoeveel resultaten zijn gevonden en kunt u naar een andere pagina gaan.

In een overzicht wordt een stuk tekst in een kolom soms afgebroken vanwege de lengte.
Als u de cursor in dat geval op de regel met rode puntjes houdt, wordt de volledige tekst getoond.

In de kolom header van een overzicht kunt u op de pijltjes klikken, een van de pijltjes wordt dan zwart.
Het overzicht wordt vervolgens aflopend of oplopend gesorteerd op basis van deze kolom.

Met de knop
gaat u naar het overzicht waarop de huidige selectie is gebaseerd.
Met de knop
gaat u altijd naar het vorige scherm terug.
In een aantal modules van ProcessPro kan gebruik worden gemaakt van uitgebreid zoeken.
Aangegeven in de linker kolom van het scherm.
Met deze optie wordt een selectiescherm weergegeven, waarin criteria of filters worden vastgelegd om tot het gewenste zoekresultaat te komen.
Deze filters kunnen zelf worden aangepast.
Hieronder een voorbeeld vanuit de module Vergunningen:

Selecteer de gewenste zoekcriteria.
Na het toepassen van de zoekopties door middel van de knop
wordt in het midden van het scherm het resultaat overzicht weergegeven.
De volgende melding kan verschijnen: “Nog geen data ontvangen van de server. Even geduld a.u.b.”.
Als er geen data beschikbaar is, verschijnt de melding “Geen resultaten gevonden”.

Hierna kunt u de zoekcriteria gaan gebruiken om het resultaat te bewerken.
Zodra u een eerste keuze heeft gemaakt worden de keuzes binnen de andere keuzemenu’s automatisch bijgewerkt.
Het kan daarom dus zijn dat in een lijstje entries ontbreken omdat deze niet bestaan in de combinatie van de al geselecteerde opties.
In het voorbeeld bij “Producttype” staat de keuze vast op ‘Alle’ en als u daar op klikt, verschijnt het keuzemenu:

Druk op het rode kruisje en het keuzemenu verdwijnt.
Let op het overzicht zoals te zien bevat data zoals ingegeven in het systeem.
Het kan dus zijn dat oude opties er nog in staan ook als ze niet selecteerbaar meer zijn in het huidige formulier of dat data er niet instaat die wel te selecteren is.
Verder reageert het resultaat op al gekozen selecties.
Bij een combinatie van selecties kan het dus zijn dat er geen opties te zien zijn.
worden alle zoekcriteria verwijderd en gaat u terug naar de oorspronkelijke uitgangspositie.
Met de knop
wordt het zoekresultaat naar Excel geëxporteerd en kunt u de gegevens bewerken. Verderop meer over het exporteren van overzichten.
Het is mogelijk om de zoekopties aan te passen door te klikken op het potloodje naast de titel Zoekopties.

U komt nu in een overzicht terecht met alle doorzoekbare velden.

Bij ieder veld heeft zijn drie opties beschikbaar.
• Tabelkolom (Geeft aan of het veld zichtbaar is als kolom in het zoekresultaat overzicht)
• Zoekoptie (Geeft aan of het veld zichtbaar is als zoek optie)
• Exporteren (Geeft aan of het veld meekomt bij een Excel export)
Klik op de knop
midden onderin het scherm om de aanpassingen op te slaan.
Alle aanpassingen kunnen ook weer worden gereset door te klikken op
rechts onderin het scherm.
Zoekresultaten binnen de tap opties kunnen op drie manieren worden weergegeven.
Als Tabel, Grafiek of op de kaart.
De optie Tabel zorg voor een overzicht in tabelvorm waarbij de kolommen die worden weergegeven kunnen worden geconfigureerd bij het aanpassen van de zoekopties zoals beschreven in 3.1.1.
Link bovenin kan worden aangegeven hoe veel rijen zichtbaar zijn 
Deze optie staat standaard op 10.
Onderin de tabel kan door de pagina’s worden gebladerd. Ook is hier zichtbaar hoeveel pagina’s er totaal zijn en het totaal aantal entries dat het overzicht bevat.

Met de optie grafiek kan men de resultaten weergeven in staaf- of cirkelgrafiek.
Deze optie is te selecteren links bovenin de weergave bij type grafiek.
Bij de optie erboven kan de Categorie van de grafiek worden geselecteerd.
Door met de muis over de onderdelen te “hoveren” ziet u meer details over dit onderdeel, zoals het aantal en categorie naam.
Als u op de categorie klikt, worden de zoekresultaten aangepast en krijgt u een tabel te zien met de details van de aangeklikte categorie.
Bij een cirkeldiagram staat er onder het diagram ook een legenda. Als u daar de muis cursor boven houdt licht de categorie op in zowel de legenda als in het diagram.
Midden boven beide diagram soorten ziet u het totaal aan resultaten waar de grafiek op gebaseerd is.
Een optie die ook in het lijstje staat van “tonen als” behoeft meer uitleg.
Niet alleen kunnen alle zoekresultaten op de kaart worden getoond als stippen waarop kan worden doorgeklikt ook kan er met behulp van de kaart worden gezocht.
Men kan een vlak tekenen op de kaart die werkt op eenzelfde wijze als een optie.
Er zullen dan alleen resultaten worden getoond die liggen binnen het vlak waarop gezocht wordt.

Klik op de optie kaart en klik vervolgens op het icoontje om een vlak te tekenen.
Dit activeert de wijzig modus en u kunt nu een vlak tekenen.

Iedere klik is een hoek in het vlak dat u wilt tekenen.
U stopt met tekenen wanneer u dubbelklikt.
De kaart zoomt dan automatisch in op het getekende vlak.

Klik op zoekopties toepassen om de resultaten weer te geven.
Door middel van andere zoekoptie kunnen resultaten nog verder worden beperkt.
Zoals in alle andere gevallen reageren de opties op elkaar en worden de opties items beperkt tot wat er zich in het vlak bevindt.
Als u op een van de punten klik opent er een nieuw scherm met het item dat u heeft aangeklikt.
In de tap zoekopties kan men de zoekopties zoals op dat moment ingesteld in de opties-tab opslaan.
Dit betekent dat rapportages die regelmatig nodig zijn maar één keer hoeven te worden ingesteld en dan kunnen worden opgeslagen om ze op een ander moment weer te gebruiken.
Alle geselecteerde opties, datumvelden en de selectie op de kaart worden opgeslagen door op de knop opslaan te klikken.

Men krijgt dan een tussenschermpje te zien die een lijst laat zien van wat er allemaal wordt opgeslagen en waar u een naam kunt opgeven.
Nadat op opslaan is geklikt komt deze set in het overzicht te staan.

Door het op het cirkeltje te klikken kan met een van de regels selecteren.
Als een regel is geselecteerd kan deze worden hernoemd of verwijderd met de desbetreffende knoppen.
Rapportages gecreëerd in uitgebreid zoeken kunnen worden geëxporteerd naar Excel.
Dit kan door op de knop
te klikken maar het kan ook worden geautomatiseerd.
Dit doet u in de tab planning.
In de tab planning kunt u dus één van de opgeslagen optie sets, in de tab zoekopties, automatisch laten exporteren naar XLSX, JSON, XML of CSV die dan per mail wordt ontvangen.
Klik op de tab Planning en vervolgens op de knop toevoegen.
Er verschijnt een scherm waarin gegevens kunnen worden opgegeven die nodig zijn voor het plannen van de automatische export.

Specifieke documenten die u kunt maken vanuit een workflow stap worden besproken bij de betreffende modules van ProcessPro waar dat aan de orde is. Het gaat in dit hoofdstuk om algemene documenten die u kunt aanmaken vanuit een bedrijf, contactpersoon of persoon, en ook vanuit een vergunning- of handhavingsproces of bij een melding.
Het gaat dan om een e-mail, een algemene brief, een bestand voor attachments, telefoonnotitie of een bezoekverslag.
E-mail: U kunt een e-mail versturen vanuit ProcessPro of u kunt een e-mail importeren.
Bestand: U kunt diverse typen bestanden invoegen: Word-documenten, foto’s en tekeningen.
Brief: U kunt een brief aanmaken op basis van een gewenst sjabloon.
Telefoonnotitie: U kunt een telefoonnotitie maken.
Bezoekverslag: U kunt informatie noteren naar aanleiding van een bezoek.
Het is mogelijk om vanuit ProcessPro e-mails te versturen en e-mails te importeren.
U gebruikt hiervoor de knop Documenten en selecteert de optie e-mail.

Klik op de knop “Opslaan” en klik vervolgens op de knop “Verzenden” om de e-mail op te slaan en te verzenden.

Het is ook mogelijk om een e-mail te importeren. Hiervoor moet wel de mailbox in Outlook geopend zijn. En u moet de e-mail in uw mailbox geselecteerd hebben. Als u zich hiervan heeft verzekerd, gebruikt u de knop

Hierna drukt u op de knop 
In ProcessPro is het ook mogelijk om verschillende soorten bestanden te importeren en te koppelen.
U selecteert onder de knop “Documenten” de optie “Bestand”.

In het verplichte veld (Te zien aan het rode sterretje) “Onderwerp” voert u het onderwerp van de E-mail in.
De datum kunt u eventueel aanpassen.
Vervolgens drukt u op de knop
waarmee de Windows verkenner wordt geopend en u naar de bestanden kunt navigeren.
U kunt meerdere bestanden tegelijk selecteren. Wilt u er later nog een toevoegen dan kan dat uiteraard ook.
Als u gereed bent drukt u op de knop
en ziet u dat het document wordt opgeslagen.

In ProcessPro is het ook mogelijk om brieven aan te maken.
U selecteert onder de knop “Documenten” de optie “Brief”.
Hierna krijgt u een scherm te zien waaruit u een van de voorgedefinieerde sjablonen kunt kiezen
Deze sjablonen zijn vooraf voor de klant voorgeconfigureerd.

Selecteer een van de documenten en u komt in het volgende scherm.

Bij het veld “Onderwerp” vult u de gewenste tekst in.
Als u op de knop “Document maken” klikt, moet u even wachten totdat de brief is gegenereerd.
U hoeft niets op te slaan op de harde schijf van uw eigen PC, want de brief wordt opgeslagen bij het dossier waar u op dat moment in werkt.
U moet echter wel op de knop
drukken zodat de brief ook wordt opgeslagen.
In ProcessPro is het ook mogelijk om telefoonnotities aan te maken.
U selecteert onder de knop “Documenten” de optie “Memo”.

In ProcessPro is het ook mogelijk om bezoekrapporten aan te maken.
U selecteert onder de knop “Documenten” de optie “Bezoek”.


Een workflow is de (gedeeltelijke) automatisering van een werkproces waarin documenten, informatie of taken volgens bepaalde procedures worden overgedragen van de ene procesdeelnemer naar de andere daarbij zorgend dat de juiste informatie op het juiste moment beschikbaar is voor de juiste mensen.
Workflow zorgt ervoor dat de juiste informatie, volgens de regels van de organisatie, op inzichtelijke en efficiënte wijze van de ene afdeling naar de andere afdeling of persoon komt en voor begeleiding van vaak complexe organisatorisch handelingen en gegevens stromen.
Gebruik maken van een workflow waarborgt het juiste verloop van een proces of andere taak binnen een organisatie door deze in deeltaken op te splitsen die in de juiste volgorde door de desbetreffende afdelingen en of personen worden behandeld en of geaccordeerd. Tussentijds kunnen geautomatiseerde processen worden uitgevoerd en het proces kan flexibel worden ingericht om automatisch te reageren op basis van situationele omstandigheden zoals proceskeuzes, ingevoerde gegevens of berekeningen.
De status en het traject van een taak zijn op ieder moment inzichtelijk.
Gegevens worden op juiste wijze gedistribueerd.
Autorisaties worden geregeld en beheersbaar.
Gebruikers worden ondersteund in werkzaamheden.
Documenten kunnen worden doorgezet naar een zaak catalogus/ DMS.
Onze workflow engine ProcessBuilder is klaar voor zaakgericht werken.
Bijkomende voordelen kunnen zijn:
Bovenin het scherm ziet u een aantal knoppen.
Deze knoppen reageren op de situatie.
Als u een document opent ziet up alleen de knoppen sluiten.
Als u rechten heeft om een document aan te passen ziet u ook de knop aanpassen of accepteer.
Klikt up op aanpassen/accepteer dan krijgt u onderstaande knoppen te zien.
Hoe de knoppenbalk er uit ziet is dus afhankelijk van uw rechten en op welke manier u de geregistreerde gegevens benadert.


Mocht door vergissing of achteraf ander inzicht er een stap te ver zijn doorgegaan kan met middels de knop “Stap Terug” een stap terug worden gezet in het proces. Er kan altijd maar een stap terug worden gezet.
Als u later in het proces een registratie opent om uw taak uit te voeren ziet de knoppenbalk er anders uit.


Als u de knop “Accepteer” is de zaak nog door niemand opgepakt.
Klikt up op accepteer neemt u de zaak in behandeling en verschijnt de knoppenbalk zoals hierboven afgebeeld u kunt dan wijzigingen uitvoeren.
Verder ziet u rechts bovenin uw naam verschijnen.
Na het accepteren kunnen collega’s geen aanpassingen meer doen.
Behoudens workflow coördinatoren die ten alle tijden kunnen wijzigen.
Als u een zaak zelf in behandeling heeft staat de knop “Aanpassen” er in plaats van de knop “Accepteer”

Als u een registratie opent, kan het zijn dat u geen rechten heeft om te wijzigen.
In dat geval ziet u slechts één knop. De knop “Terug”.

Met de knop “Terug” gaat u terug naar het vorige scherm wat u had geopend.

Met een druk op de knop “Opslaan” worden de gewijzigde gegevens opgeslagen.
Bij het gebruik van deze knop wordt niet gecontroleerd of alle verplichte gegevens zijn ingevuld.
Deze controle wordt pas uitgevoerd als u de knop “Stap gereed” gebruikt.
Verplichten velden worden aangegeven met een rood sterretje.

Deze knop gebruikt u als u uw taak heeft uitgevoerd.
Dat kan het geval zijn als u de benodigde informatie heeft ingevoerd.
De status omschrijving vindt u bovenin het scherm.
Deze status omschrijving varieert afhankelijk van het ingerichte proces.
In het volgende voorbeeldscherm is dat “Ontvankelijkheidscheck”.

Met deze knop kunt u één stap terug. Het proces wordt dan teruggezet naar de voorgaande stap.
Dit word zichtbaar in de historie en gemaakte aanpassingen worden niet ongedaan gemaakt.
De knop zal na een stap terug niet meer zichtbaar zijn, omdat u slechts één stap terug mag in het proces.
Gaat u hierna verder met het proces dan zal de knop wel weer zichtbaar worden.

Zodra u een taak in behandeling neemt en u daarmee de behandelaar bent, kunnen, behoudens workflow coördinatoren, uw collega’s niets wijzigen.
Als u gereed bent met uw aanpassingen en u binnen dezelfde taak uw collega wat wilt laten uitvoeren drukt u op de knop “Vrijgeven”. Hiermee bent u behandelaar af.
Degene die daarna de taak opent kan de knop “Accepteren” indrukken.
Deze collega wordt dan de behandelaar.
Mocht bij ziekte of om andere redenen u niet in staat zijn de taak vrij te geven kan dit door een workflow coördinator worden gedaan. Zodat bij afwezigheid om welke redenen dan ook het werk wel gewoon door kan gaan.

Als u deze knop indrukt wordt de registratie gearchiveerd.
Het proces is hiermee niet volledig afgehandeld.
Het kan zijn dat er fouten zijn gemaakt bij de registratie waardoor de informatie incorrect is.
U kunt hem niet verwijderen, maar met de knop “Stoppen” wordt een proces uit de actuele overzichten gehaald en overgezet naar het archief.
De status wordt dan “Workflow gestopt”.
Dit is onherroepelijk.
Eenmaal gestopt kan het proces niet meer worden heropend.
De module “Klachten” van ProcessPro opent u vanuit het hoofdmenu.

Een klacht kun u registeren door gebruik te maken van de knop

Onderstaande balk vindt u bovenin het overzicht. U kunt kiezen voor
Klacht, Melding, Calamiteit of Overig.
Kiest u voor Calamiteit zal een extra tab zichtbaar worden.

In het scherm hieronder zijn een aantal verplichte velden opgenomen die
voorzien zijn van een rood sterretje
Mocht u tussentijds willen opslaan dan kan dat zonder
dat u de verplichte velden heeft ingevuld. Als u echter naar de volgende
stap wilt gaan met de
knop
wordt er wel op de verplichte invoervelden
gecontroleerd.

De verplichte velden zijn:
Plaats
Gemeente
Bestemd voor
Korte omschrijving
Categorie


Heeft u bij “Veroorzaker type” aangegeven dat het om een natuurlijk
persoon (burger) of een rechtspersoon (bedrijf of instelling) gaat dan
verschijnt er een scherm waar u een persoon kan selecteren. Afhankelijk
van de selectie is dit een lijst met rechts- of natuurlijke personen.

Er is een mogelijkheid dit weg te klikken door op de knop sluiten te
drukken. Als u een persoon heeft geselecteerd wordt deze voor u in
gevuld. Heeft U op sluiten geklikt komt U in hetzelfde scherm alleen
blijft dit dan leeg.

U kunt in het scherm voor veroorzaker, een veroorzaker selecteren of een
nieuwe veroorzaker toevoegen.
De invoervelden zijn voor een rechtspersoon anders dan voor een
natuurlijk persoon. Bij het opnieuw registreren checkt het systeem van
ProcessPro op basis van de postcode en straat, huisnummer of de
veroorzaker al voorkomt. Is dat het geval dan krijgt u daar een melding
van.

Hebt u bij “Herkomst melding” aangegeven dat de melder een natuurlijk
persoon (burger), een rechtspersoon (bedrijf of instelling) of intern
persoon is dan verschijnt er een scherm waar u een persoon kan
selecteren. Afhankelijk van de selectie is dit een lijst met rechts- of
natuurlijke personen.

Er is een mogelijkheid dit weg te klikken door op de knop sluiten te
drukken. Als u een persoon heeft geselecteerd wordt deze voor u in
gevuld. Heeft U op sluiten geklikt komt U in hetzelfde scherm alleen
blijft dit dan leeg.

Bij een rechtspersoon zijn de volgende knoppen beschikbaar:

U kunt in het scherm voor melder, een melder selecteren of een nieuwe
melder toevoegen.
Bij het opnieuw registreren checkt het systeem van ProcessPro op basis
van de postcode en straat, huisnummer of de melder al voorkomt. Is dat
het geval dan krijgt u daar een melding van.
Verdere informatie invoeren
Als u de bovengenoemde informatie heeft ingevuld is dat in principe
voldoende om de klacht verder de organisatie in te brengen ter verdere
afhandeling.
Wilt u echter meer informatie invoeren dan kunt u dat aangeven op de
eerste tab.
Locatie
Als u aanvullende locatie informatie wilt opslaan dan doet u dat door de
keuze te maken bij:

Bij “Ja” verschijnt een extra tab “Locatie”.

Omschrijving
Als u niet voldoende heeft aan de korte omschrijving dan kunt u een
keuze maken voor een aanvullende omschrijving:

Bij “Ja” verschijnt de tab “Omschrijving”.

Afspraken/Acties
Zijn er acties/afspraken nodig en al bekend bij de eerste registratie
dan vinkt u de keuze aan:

Bij “Ja” verschijnt de tab “Afspraken/Acties”.

In dit scherm heeft u twee knoppen “toevoegen” en “verwijderen” klikt u
op de knop toevoegen krijgt u een nieuw scherm.

Hier kunt u een actie voor u en of uw collega vastleggen die automatisch
gekoppeld wordt aan deze melding.
Als u een actie selecteert en op de knop verwijderen klikt als deze weer
verwijderd worden.
Meer informatie over Acties kunt u terugvinden in 7.2.9.
Documenten
Als u bij de klacht informatie heeft ontvangen in de vorm van een brief,
een E-mail en of foto’s dan kunt u die opslaan bij de klacht.
Hiervoor gaat u naar de tab “Documenten”.

Voor het importeren van een bestand, E-mail of foto dient u de
ingevoerde gegevens eerst op te slaan.

Drukt u op de optie “Bestand” dan verschijnt het volgende scherm:

Met het knopje
onder Bijlagen toevoegen.
Kunt u vervolgens de bijlage(n) importeren. Meerdere bijlagen zijn
mogelijk. Het veld Onderwerp is een verplicht veld en moet u dus
invullen voordat u opslaat.

Plaats:
Vrije invoer van tekst.
Gemeente:
Gebruik knop
om veld te vullen.
Rayon:
Vrije invoer van tekst.
Aanvullende locatieinfo:
Ja of Nee aanvinken.
Indien u “Ja” selecteert, verschijnt de tab “Locatie”.
Identifier:
Vrije invoer van tekst.
Herkomst melding Type:
Selecteer door op pijltoets te klikken: 
Indien u “Burger”, “Bedrijf” of “Intern” selecteert, verschijnt de tab
“Melder”.
Wijze:
Selecteer door op pijltoets te klikken: 
Telefonisch via:
Selecteer door op pijltoets te klikken: 
Per brief: Kenmerk:
Vrije invoer van tekst.
Bestemd voor:
Gebruik knop
om veld te vullen.
Afhandeling door:
Gebruik knop
{width=“0.6666666666666666in”
height=“0.20833333333333334in”} om veld te vullen.
Datum/tijdstip melding:

Klik op het agenda icoontje, er verschijnt een scherm waarop u een datum
kunt selecteren.
Klik op het klok icoontje, er verschijnt een scherm waarop u de tijd
kunt selecteren.
Datum afhandeling melding:
Klik op het agenda icoontje, er verschijnt een scherm waarop u een datum
kunt selecteren.
Veroorzaker Type:
Selecteer door op pijltoets te klikken: 
Natuurlijk persoon is een burger (een boer heeft een bedrijf en is een
rechtspersoon). Rechtspersoon is een bedrijf. Als u een van bovenstaande
twee heeft geselecteerd verschijnt de tab “Veroorzaker”.
Korte omschrijving:
Vrije invoer van tekst.
Aanvullende omschrijving:
Ja of Nee aanvinken.
Indien u : “Ja” selecteert, verschijnt de tab “Omschrijving”.
Categorie:

Selecteer door op de knop “Toevoegen” te klikken als u een categorie
wilt toevoegen. Klik op de knop “Verwijderen” om een categorie te
verwijderen.
Afspraken/actie detail:
Ja of nee aanvinken.
Indien u ja selecteert, verschijnt de tab Afspraken/Acties
Indien u bovenaan voor “Calamiteit” heeft gekozen, verschijnt de tab
“Calamiteit”.


Afdelingen die moeten rapporteren
Selecteer door op
te klikken.
Personen die moeten rapporteren
Selecteer door op
te klikken.
Hoe
Selecteer door op pijltoets te klikken: 
Externe partij
Selecteer door op pijltoets te klikken: 
Als u in het veld Externe partij een partij heeft geselecteerd,
verschijnt automatisch de mogelijkheid om een extra externe partij in te
voeren. Achter de externe partij staat een vakje dat geselecteerd kan
worden als de externe partij geïnformeerd is.

De tab “Veroorzaker” verschijnt als op de tab “Algemeen” in het veld
“Veroorzaker Type” de waarde “Burger” is geselecteerd.
Direct daarna verschijnt er een scherm waarin, afhankelijk van
voorgaande selectie, een natuurlijk of rechtspersoon dient te worden
geselecteerd.

Met behulp van de knop
kunt u uit een overzicht zoeken naar een
(natuurlijk) persoon.

U kunt in het veld een deel van de naam, straat of ander kenmerk van een
(natuurlijk) persoon invullen en vervolgens wordt er automatisch
gezocht. Dan verschijnen de namen van de personen die voldoen aan het
zoekargument dat u heeft ingevuld.
Als u er een van selecteert worden de gegevens automatisch weggeschreven
in het scherm.
Als de veroorzaker niet bekend is uit de lijst van ProcessPro dan moet u
een nieuwe veroorzaker registreren. Met behulp van de knop
kunt u de onderstaande (verplichte)
velden invullen. Dit zijn allemaal vrije tekst invoervelden.

De tab “Veroorzaker” verschijnt als op de tab “Algemeen” in het veld
“Veroorzaker Type” de waarde “Bedrijf” is geselecteerd.

Met behulp van de knop
kunt u uit een overzicht zoeken naar een
bedrijf of instelling.

U kunt in het veld een deel van de naam, straat of ander kenmerk van het
bedrijf of de instelling invullen en vervolgens wordt er automatisch
gezocht. Dan verschijnen de namen van bedrijven die voldoen aan het
zoekargument dat u heeft ingevuld.
Als u er een van selecteert worden de gegevens automatisch weggeschreven
in het scherm.
Als de veroorzaker niet bekend is uit de lijst van ProcessPro dan moet u
een nieuwe veroorzaker registreren. Met behulp van de knop
kunt u de onderstaande (verplichte)
velden invullen. Dit zijn allemaal vrije tekst invoervelden.

De tab “Locatie” verschijnt als op de tab “Algemeen” bij Aanvullende
locatie info “Ja” is geselecteerd.

Gebruik knop
om een locatie te selecteren.
De tab Locatie bevat drie sub-tabs:
Administratief
Kaart
Object

Coördinaat toevoegen
Gebruik de knop
om een nieuwe rij met coördinaten aan te
maken. Er verschijnt een veld om de x-waarde van de coördinaat in te
vullen en een veld om de y-waarde van de coördinaat in te vullen. Er
verschijnt een foutmelding als de waarden foutief zijn ingevoerd.
Klik op de knop
om de coördinaten te bevestigen.
Klik op de knop
om de coördinaten te annuleren.
Klik op de
om de regel met coördinaten te
verwijderen.
Als je een coördinaat toevoegt, is dit terug te zien op de sub-tab
“Kaart”.

Met de knop
is het mogelijk om een punt op de kaart te tekenen.
De coördinaten van de punt worden automatisch ingevuld op de sub-tab
“Administratief”.


Met de knop
is het mogelijk om een lijn op de kaart
te tekenen. De coördinaten van de lijn worden automatisch ingevuld op de
sub-tab “Administratief”.


Met de knop
is het mogelijk om een vlak op de kaart te
tekenen. De coördinaten van het vlak worden automatisch ingevuld op
sub-tab “Administratief”.



Het is mogelijk om snel een stad te vinden middels het zoeken in BAG.
Klik aan de bovenzijde rechts op het
teken en er opent een nieuw scherm waar
u kunt zoeken op BAG or op percelen.
Tik in het zoekveld deel van de zoekterm in en type ahead zal al
beginnen met een voorstel van wat u mogelijk zoekt.
Voor klachten of meldingen over objecten kan op de tab “Objecten” de
volgende informatie worden vastgelegd.

De tab “Melder (natuurlijk persoon)” verschijnt als op de tab “Algemeen”
in het veld “Herkomst melding type” de waarde “Burger” is geselecteerd.

De melder wenst dat telkens contact wordt opgenomen via:
Selecteer een optie door een rondje aan te klikken.
Streeftermijn oplossen van de klacht of melding:
Selecteer een optie door een rondje aan te klikken.
Terugkoppelmomenten (bij klacht altijd afspreken):
Selecteer een optie door een rondje aan te klikken.
Is melder tevreden met afhandeling?
Selecteer een optie door een rondje aan te klikken.
Ontevreden over:
Selecteer door op pijltoets te klikken: 
Met behulp van de knop
kunt u uit een overzicht zoeken naar
(natuurlijk) persoon.

U kunt in het veld een deel van de naam, straat of ander kenmerk van een
persoon en vervolgens wordt er automatisch gezocht. Dan verschijnen de
namen van de personen die voldoen aan het zoekargument dat u heeft
ingevuld.
Als u er een van selecteert worden de gegevens automatisch weggeschreven
in het scherm.
Als de melder niet bekend is uit de lijst van ProcessPro dan moet u een
nieuwe melder registreren.
Met behulp van de knop
kunt u de onderstaande (verplichte)
velden invullen:

Vul de overige persoon- en adresgegevens in, dit zijn vrije tekst
invoervelden.
De tab “Melder (rechtspersoon)” verschijnt als op de tab “Algemeen” in
het veld “Herkomst melding type” de waarde “Bedrijf” is geselecteerd.

De melder wenst dat telkens contact wordt opgenomen via:
Selecteer een optie door een rondje aan te klikken.
Streeftermijn oplossen van de klacht of melding:
Selecteer een optie door een rondje aan te klikken.
Terugkoppelmomenten (bij klacht altijd afspreken):
Selecteer een optie door een rondje aan te klikken.
Is melder tevreden met afhandeling?
Selecteer een optie door een rondje aan te klikken.
Ontevreden over:
Selecteer door op pijltoets te klikken:
Met behulp van de knop
kunt u uit een overzicht zoeken naar een
bedrijf of instelling.
U kunt in het veld een deel van de naam, straat of ander kenmerk van het
bedrijf of de instelling invullen en vervolgens wordt er automatisch
gezocht. Dan verschijnen de namen van bedrijven die voldoen aan het
zoekargument dat u heeft ingevuld.
Als u er een van selecteert worden de gegevens automatisch weggeschreven
in het scherm.
Als de melder niet bekend is uit de lijst van ProcessPro dan moet u een
nieuwe melder registreren.
Met behulp van de knop
kunt u de onderstaande (verplichte)
velden invullen:

Vul de overige bedrijfs- en adresgegevens in, dit zijn vrije tekst
invoervelden.
De tab “Omschrijving” verschijnt als op de tab “Algemeen” bij
“Aanvullende omschrijving” de waarde “Ja” is geselecteerd.
Dit scherm bevat een groot tekst veld waarin u alle informatie kunt
noteren.

De tab “Afspraken/Acties” verschijnt als op de tab “Algemeen” bij
“Afspraken/Acties detail” de waarde “Ja” is geselecteerd.
Klik op de tab Afspraken / Acties en u ziet een leeg overzicht. U kunt
hier Afspraken en acties toevoegen door te klikken op de knop 

Afspraak/Actie 1:
Zodra in het veld wat is ingevoerd verschijnt Afspraak/Actie 2. In
totaal kunnen er 6 afspraken/acties worden geregistreerd.
Door:
Hier kan de naam van het bedrijf of persoon worden vermeld die de
afspraak/actie uitvoert.
In opdracht van:
Door op de knop
te drukken kunt u een naam uit een lijst
selecteren. Selecteer een naam in het veld “In opdracht van”. Als er een
naam ontbreekt, meldt u dit bij uw applicatiebeheerder die namen aan de
lijst kan toevoegen.
U kunt zoeken door in het veld een zoekargument in te voeren van een
deel van de naam. Het resultaat wordt direct getoond.

Datum/tijd:
Klik op het agenda icoontje, er verschijnt een scherm waarop u een datum
kunt selecteren.
Klik op het klok icoontje, er verschijnt een scherm waarop u de tijd
kunt selecteren.
Toelichting:
Vrije tekst invoer.
Gereed:
Dit vakje kunt u aanvinken als de afspraak/actie gereed is.

U kunt meerdere typen documenten invoegen die gezamenlijk het dossier vormen dat bij de klacht hoort.
E-mail:
U kunt een E-mail versturen vanuit een klacht of u kunt een E-mail importeren vanuit een klacht.
U kunt diverse typen bestanden invoegen: Word documenten, foto’s en tekeningen.
Brief:
Als u in een stap van de workflow bent aangekomen waar een brief beschikbaar is, kunt u een brief aanmaken.
E-mailfunctie in Module “Klachten”
Er is de mogelijkheid om vanuit een klacht E-mails te versturen en E-mails te importeren.
U gebruikt hiervoor de knop Documenten en selecteert de optie E-mail.

Klik op “Opslaan” en klik vervolgens op de knop “Verzenden” om de E-mail op te slaan op tab “Documenten” en te verzenden.

Het is ook mogelijk om een E-mail te importeren. Hiervoor moet wel de mailbox in Outlook geopend zijn. En u moet de E-mail in uw mailbox geselecteerd hebben. Als u zich hiervan verzekerd heeft, gebruikt u de knop “E-mail importeren”. U ziet dan vanzelf de inhoud van de E-mail verschijnen. Als er attachments in zitten komen de attachments ook mee.
Hierna drukt u op de knop
.
Bestand importeren

U selecteert onder de knop “Documenten” de optie “Bestand”

In het verplichte veld “Onderwerp” voert u de gewenste tekst in.
De datum kunt u eventueel aanpassen.
Vervolgens drukt u op de knop
waarmee de Windows verkenner wordt geopend en u naar de bestanden kunt navigeren.
U kunt meerdere bestanden tegelijk selecteren. Wilt u er later nog een toevoegen dan kan dat uiteraard ook.
Als u gereed bent, drukt u op de knop
en ziet u dat het document wordt opgeslagen.

Brief aanmaken
U selecteert onder de knop “Documenten” de optie “Brief”.
selecteert onder de knop “Documenten” de optie “Brief”.

Bij omschrijving vult u de gewenste tekst in.
Als u op de knop “Document maken” klikt, wordt het document gegenereerd.
Als u klaar bent met de brief, slaat u het document op door op de knop “Opslaan” te klikken en vervolgens sluit u Word af.
U hoeft niets op te slaan op de harde schijf van uw eigen PC, want de brief wordt opgeslagen bij het dossier waar u op dat moment in werkt.
U moet echter wel op de knop
drukken zodat de brief ook wordt opgeslagen.
De historie van de klacht kunt u op deze tab terugvinden.
Kolom Acties: in deze kolom vindt u de acties terug.
Kolom Geaccepteerd/ vrijgegeven door: in deze kolom vindt u de naam van degene die de actie heeft uitgevoerd.
Kolom Geaccepteerd op: in deze kolom staat de datum waarop de actie in behandeling is genomen.
Kolom Einddatum: in deze kolom vindt u de einddatum waarop de actie zou moeten zijn afgerond.
Kolom Klaar/ vrijgegeven op: in deze kolom staat datum en tijd waarop de actie daadwerkelijk is afgerond.

Let op: de historie laat alleen acties zien de al zijn uitgevoerd de huidige status staat daar dus niet tussen.
Voor het veranderen van de sortering kan op de corresponderende kop worden geklikt.
Binnen de module Handhaving kunnen controlebezoeken en handhavingsprocedures worden gepland en gestart. Een controlebezoek en een handhavingsprocedure zijn gekoppeld aan elkaar en uiteraard aan een locatie en uiteindelijk ook aan een bedrijf. Een handhavingsprocedure wordt opgestart vanuit een controlebezoek. Een controlebezoek wordt ondersteund door middel van een controlelijst.
Per handhavingsdossier van een locatie kunnen meerdere controlebezoeken en handhavingsprocedures zijn opgestart en afgehandeld. Op deze manier is altijd inzichtelijk wat de laatste status is, welke stappen en processen van belang zijn.

U kunt een Controlebezoek opstarten vanuit:

Mogelijkheid in ProcessPro: Als een vergunning is afgegeven wordt de afdeling Handhaving via een mailnotificatie op de hoogte gesteld. Hierna kunnen de nodige acties zoals controles worden ingepland. Dit kan gestructureerd worden uitgevoerd op basis van een standaardcontrole (Std. Controle, zie overzicht in linker kolom) waaruit controles kunnen worden ingepland. Deze controle bevat een bijbehorende controlelijst.
Het volgende scherm verschijnt:

In het bovenstaande scherm ziet u een overzicht van alle controles die bij een bepaalde locatie horen. In de linker kolom ‘Type’ kunt u het gewenste overzicht van de controles selecteren.
Als u op een controle klikt, verschijnt in de tweede helft van het scherm de procedures die gekoppeld zijn aan de geselecteerde controle.
Klik op de knop “Nieuw controlebezoek” om een nieuw incidenteel controlebezoek in te plannen.
Het volgende scherm verschijnt:

Locatie adres:
Veld wordt automatisch ingevuld met adresgegevens van de locatie waarin u deze controle aanmaakt.
Toelichting:
Klik op de knop “Meetpunt” om een meetpunt te selecteren.
Vergunningstype:
Selecteer het gewenste type.
Handhaver:
Selecteer de gewenste handhaver.
Datum/Tijd:
Klik op het agenda en klok icoontje om een gewenste datum en tijd te selecteren.
Als u op de knop “Opslaan” klikt, komt de controle afspraak automatisch in de agenda van de handhaver te staan.
Selecteer een controletype om een incidenteel controlebezoek volledig te kunnen registeren.
Deze controle types zijn in te richten en kunnen per klant verschillen.

Selecteer vervolgens een lijst met controles samengesteld in de basis controlelijsten.

En verschijnt een scherm waar u kunt kiezen voor alle aanwezige basiscontrolelijsten. Na selectie klik op ok. 
De lijst zal nu worden aangevuld met de items uit de geselecteerde lijst. Het is dus op deze manier mogelijk om binnen een controle meerdere basis controlelijsten samen te voegen.

Mochten er nog meer items nodig zijn kunnen deze als losse items worden toegevoegd door te kiezen voor basis controle items.
Als de lijst naar wens is kan deze lijst, als dat nodig is, opgenomen worden als basis controlelijst met de knop “Maak Basiscontrolelijst”
Items kunnen meerder malen worden opgenomen als een item meerdere malen voor moet komen kan dit worden geselecteerd en kan er op de knop “Dupliceren” worden geklikt.
De handhaver kan een controlelijst met de te handhaven controle-items afdrukken in Word door op de knop “Print controlelijst” te klikken.
Nadat de controle is uitgevoerd kunnen de resultaten snel worden ingevuld door op de knop
te klikken, hiermee wordt de hele controlelijst voor akkoord worden afgevinkt en gemarkeerd met het volgende icoontje
.

Hierna kunt u de items die niet akkoord zijn openen en deze als nog afkeuren.

Bij opmerking kan dan worden aangegeven waarom dit item is afgekeurd.
Als alle gegevens zijn ingevuld kan een vervolgactie uitgezet worden
naar aanleiding van de bevindingen.
Klik op ‘Stap Gereed’. Als één van de controle-items als niet akkoord
is geregistreerd, verschijnt het volgende scherm:

Segment interventiematrix:
Selecteer een segment door op pijltoets te klikken:

OF
Klik op
om de interventiematrix te openen en een
gewenst segment te selecteren.

Gedrag van de overtreder:
Veld wordt automatisch gevuld op basis van het gekozen segment in de
interventiematrix.
De (mogelijke) gevolgen zijn:
Veld wordt automatisch gevuld op basis van het gekozen segment in de
interventiematrix.
Procedure:
Veld wordt automatisch gevuld met de tekst: Landelijke
handhavingsstrategie.
Locatie adres:
Veld wordt, na “Opslaan”, automatisch gevuld op basis van de gekozen
locatie.
Handhaver:
Klik op
om de gewenste handhaver te selecteren.
Controledatum:
Veld wordt automatisch gevuld op basis van het controlebezoek.
De controlelijst wordt automatisch toegevoegd op basis van de
controle-items die niet akkoord waren tijdens het controlebezoek.
U kunt meerdere typen documenten invoegen die gezamenlijk het dossier
vormen dat bij de procedure hoort.
E-mail:
U kunt een E-mail versturen vanuit een procedure of u kunt een E-mail
importeren bij een procedure.
U kunt diverse typen bestanden invoegen: Word documenten, foto’s en
tekeningen.
Brief:
Als u in een stap van de workflow bent aangekomen waar een brief
beschikbaar is, kunt u een brief aanmaken.
E-mailfunctie in Module “Handhaving”
Er is de mogelijkheid om vanuit een procedure E-mails te versturen en
E-mails te importeren.
U gebruikt hiervoor de knop Documenten en selecteert de optie E-mail.

Klik op “Opslaan” en klik vervolgens op de knop “Verzenden” om de E-mail
op te slaan op tab “Documenten” en te verzenden.

Het is ook mogelijk om een E-mail te importeren. Hiervoor moet wel de
mailbox in Outlook geopend zijn. En u moet het E-mail in uw mailbox
geselecteerd hebben. Als u zich hiervan verzekerd heeft gebruikt u de
knop “E-mail importeren”. U ziet dan vanzelf de inhoud van de E-mail
verschijnen. Als er attachments in zitten komen die ook mee.
Hierna drukt u op de knop 
Bestand importeren

U selecteert onder de knop “Documenten” de optie “Bestand”.

In het verplichte veld “Onderwerp” voert u de gewenste tekst in.
De datum kunt u eventueel aanpassen.
Vervolgens drukt u op de knop
waarmee de Windows verkenner wordt geopend en u naar
de bestanden kunt navigeren.
U kunt meerdere bestanden tegelijk selecteren. Wilt u er later nog een
toevoegen dan kan dat uiteraard ook.
Als u gereed bent drukt u op de knop
en ziet u dat het document wordt
opgeslagen.

Brief aanmaken
U selecteert onder de knop “Documenten” de optie “Brief”.

Bij omschrijving vult u de gewenste tekst in.
Als u op de knop “Document maken” klikt, verschijnt het scherm om Word op te starten.

U moet dan even wachten totdat Word is opgestart en u de brief naar uw eigen wensen kunt aanpassen. Als de relatie en een eventuele contactpersoon zijn geselecteerd en de adresgegevens zijn reeds goed ingevoerd, hoeft u daar niets meer aan te doen. Als u klaar bent met de brief, slaat u het document op door op de knop “Opslaan” te klikken en vervolgens sluit u Word af.
U hoeft niets op te slaan op de harde schijf van uw eigen PC, want de brief wordt opgeslagen bij het dossier waar u op dat moment in werkt.
U moet echter wel op de knop
drukken zodat de brief ook wordt opgeslagen.
De historie van de procedure kunt u op deze tab terugvinden.
Kolom Acties: in deze kolom vindt u de acties terug.
Kolom Geaccepteerd/ vrijgegeven door: in deze kolom vindt u de naam van degene die de actie heeft uitgevoerd.
Kolom Geaccepteerd op: in deze kolom staat de datum waarop de actie in behandeling is genomen.
Kolom Einddatum: in deze kolom vindt u de einddatum waarop de actie zou moeten zijn afgerond.
Kolom Klaar/ vrijgegeven op: in deze kolom staat datum en tijd waarop de actie daadwerkelijk is afgerond.
Bij een controle- procedure ligt het voor de hand om bij alles akkoord een Brief te maken. Klik hiervoor op “Proces Documenten”. Selecteer een van de brieven die hoort bij deze controle.


Afhankelijk van hoe een procedure is ingericht, kunt u vanuit een stap in de procedure een her controle inplannen. Alle geplande controles worden ook in de agenda van een medewerker getoond.
Ook vanuit een handhavings-procedure kunt u een document aanmaken door de klikken op de knop “Proces Documenten”.


Aan de hand van de standaardcontrole die bij een vergunning hoort en het risicoprofiel van een locatie kan de controle frequentie vastgelegd worden en met behulp van de ingangsdatum van de vergunning wordt de eerstvolgende controledatum automatisch ingepland.
Het is mogelijk om voor een locatie controlebezoeken automatisch in te plannen met een gewenste frequentie.
Ga in het hoofdmenu naar de module “Locaties”.

Open een specifieke locatie door dubbel te klikken op die locatie.
Open via een locatie het handhavingsdossier van de locatie door op ‘Handhaving’ in de linker kolom te klikken.

Het volgende schermt verschijnt:

Klik op de knop “Maak Standaard Document”.
Het volgende scherm verschijnt:

Locatie adres:
Veld wordt automatisch ingevuld met adresgegevens van de locatie waarvoor u deze standaard controle aanmaakt
Toelichting:
Klik op de knop “Meetpunt” om een meetpunt te selecteren.
Vergunningstype:
Selecteer het gewenste type.
Aanvrager:
Veld wordt automatisch ingevuld.
Datum van kracht:
Klik op het agenda icoontje om een gewenste datum te selecteren.
Handhaver:
Selecteer de gewenste handhaver.
Tijd:
Klik op het klok icoontje om een gewenste tijd te selecteren voor de controle.
Controlefrequentie:
Type de gewenste frequentie in.
De controlefrequentie waarde geldt per jaar. Als u 2 invult, wilt u twee controles per jaar inplannen. Als u 0,5 invult wilt u één controle per twee jaar laten inplannen.
Op de tab ‘Controlelijst’ Selecteer een controletype om een controlebezoek volledig te kunnen registeren.
Deze controle types zijn in te richten en kunnen per klant verschillen.

Selecteer vervolgens een lijst met controles samengesteld in de basis controlelijsten.

En verschijnt een scherm waar u kunt kiezen voor alle aanwezige basiscontrolelijsten. Na selectie klik op ok.

De lijst zal nu worden aangevuld met de items uit de geselecteerde lijst. Het is dus op deze manier mogelijk om binnen een controle meerdere basis controlelijsten samen te voegen.
Mochten er nog meer items nodig zijn kunnen deze als losse items worden toegevoegd door te kiezen voor basis controle items.
Als de lijst naar wens is kan deze lijst, als dat nodig is, opgenomen worden als basis controlelijst met de knop “Maak Basiscontrolelijst”
Items kunnen meerder malen worden opgenomen als een item meerdere malen voor moet komen kan dit worden geselecteerd en kan er op de knop “Dupliceren” worden geklikt.
Klik vervolgens op “Opslaan”.
Klik op de knop “Plan volgende controle” om een eerstvolgende controle in te plannen.
De controles worden vervolgens automatisch in de agenda van de gekozen handhaver geplaatst als uitnodiging.
Het aanmaken van een nieuwe basiscontrolelijst of het wijzigen ervan
doet u vanuit de handhavingsmodule die u aanroept vanaf het hoofdmenu
door op de module “Handhaving” te klikken.

U selecteert vervolgens in de linker kolom onder Basis de optie
“Controlelijst” en selecteert de controlelijst die u wilt bewerken.

Als u een van de controle-items selecteert kunt de knop “Aanpassen” of
“Verwijder items” gebruiken.

Als u de knop “Nieuw” klikt, vult u de naam van de controlelijst in en
de naam van de categorie. Een controlelijst bestaat uit meerdere
categorieën en één of meer controle-items. U kunt ook gebruik maken van
een bestaande categorie die u kunt selecteren. Deze keuzelijst is
opgebouwd uit alle categorieën van de bestaande basiscontrolelijsten.

Vervolgens vult u de tekst in voor de omschrijving van het
controle-item.
U bepaalt de “Positie van de categorie” binnen de controlelijst en de
“Positie van het item” binnen de categorie.
Met de keuze “Is controle-item alleen tekst” “Ja” geeft u aan of dit
item is bedoeld als toelichting of instructie bij het gebruik van de
controlelijst. Bij de keuze “Nee” dient het item behandeld te worden als
een controle check.

Zodra één controle-item is aangemaakt en u op de knop “Opslaan” drukt,
heeft u de basiscontrolelijst geregistreerd en kunt u vervolgens nieuwe
items toevoegen. Dat doet u door op de knop “Nieuw” te drukken.

Er bestaat ook de mogelijkheid om vanuit een bestaande controle een
controlelijst aan te passen door items toe te voegen of te wijzigen. Ook
kan op basis van een dergelijke aangepaste controlelijst een nieuwe
basiscontrolelijst worden geregistreerd.
De module “Vergunningen” van ProcessPro opent u vanuit het hoofdmenu.

Klik op Nieuwe aanvraag.

Selecteer afhankelijk van de inrichting de juiste procedure.

Klik op doorgaan en het volgende scherm verschijnt:

Hieronder worden de tabbladen uitgebreid beschreven.
Vul achtereenvolgens de algemene (verplichte) gegevens van de aanvraag in op tab Algemeen.
Productgroep:
Selecteer door op pijltoets te klikken:

Producttype:
Selecteer door het aanvinken van de relevante vakjes.
Activiteiten:
Selecteer door het aanvinken van de relevante vakjes.
Vergunningverlener:
Selecteer door op pijltoets te klikken:

Ontvangen op:
Klik op het agenda icoontje, er verschijnt een scherm waarop u een datum kunt selecteren.
Periode van de activiteit:
Klik op het agenda icoontje, er verschijnt een scherm waarop u een datum range kunt selecteren.
Behandelaar loket:
Klik op de knop “Selecteer” en onderstaand scherm verschijnt. In de bovenst balk kunt u naar een naam zoeken. Met de knop leeg kunt u het veld weer leegmaken.

Telnr behandelaar:
Telefoonnummer waarop de behandelaar te benaderen is.
E-mail behandelaar:
E-mail waarop de behandelaar te benaderen is.
Zaaknummer:
Zaaknummer wordt, in geval de aanvraag via OLO binnen is gekomen, automatisch gevuld. Anders vrije invoer van tekst.
Indentifier:
Vrije invoer van tekst.
OLO Aanvraagnummer:
Wordt automatisch ingevuld uit OLO-aanvraag, indien aanwezig.
Coördinatie:
Ja of nee aanvinken.
Geheimhouding:
Ja of nee aanvinken.
Beslistermijn verlengen:
Ja of nee aanvinken.
Aanvraag volledig:
Ja of nee aanvinken.
Signaleringsdatum:
Vrije invoer van tekst.
Resultaat:
Selecteer door op “Selecteer” te klikken onderstaand scherm verschijnt nu waar you een selectie kunt maken.

Plaatstype, Werkzaamheid en Stroom:
Klik op de
en onderstaand scherm verschijnt. Met deze selectie vult u niet alleen Plaatstype maar ook Werkzaamheid en Stroom.

Afspraak/Opmerking:
Vrije invoer van tekst.
Klik op de sub-tab “NAW Aanvrager” om de NAW-gegevens van de aanvrager in te voeren, of indien deze reeds bekend is, de aanvrager te selecteren. Klik daarvoor op de knop “Selecteer aanvrager” of “Nieuwe aanvrager”. Indien van toepassing kan daarna een contactpersoon geselecteerd of nieuw aangemaakt worden. Er is bij registratie een controle op adres om dubbele invoer te voorkomen.

Klik op de tab “Locaties” om de locaties van de vergunning in te voeren, of indien deze reeds bekend is, de locatie te selecteren. Klik daarvoor op de knop “Locatie koppelen” of “Nieuwe locatie”.
Op deze tab kunt u ook overige gegevens invoeren:
Legger watergang?
Toevoegen van Kadastrale situatietekening
Toevoegen van Constructietekening/dwarsdoorsnede

Q & A staat voor Question and Answer en is en tap die gevuld wordt door
Het is niet mogelijk heir zelf wat aan toe te voegen of te verwijderen.
BESTAAT NIET MEER?

Klik op de tab “Locaties” om de locaties van de vergunning in te voeren, of indien deze reeds bekend is, de locatie te selecteren. Klik daarvoor op de knop “Locatie koppelen” of “Nieuwe locatie”.
Op deze tab kunt u ook overige gegevens invoeren:
Legger watergang?
Toevoegen van Kadastrale situatietekening
Toevoegen van Constructietekening/dwarsdoorsnede


Hier kunnen nieuwe toetsen worden aangemaakt en kan progressie worden gevolgd van de toetsen.
Deze toetsen kunnen worden opgepakt door specialisten en kunnen onderdelen van de vergunning parallel worden afgerond.
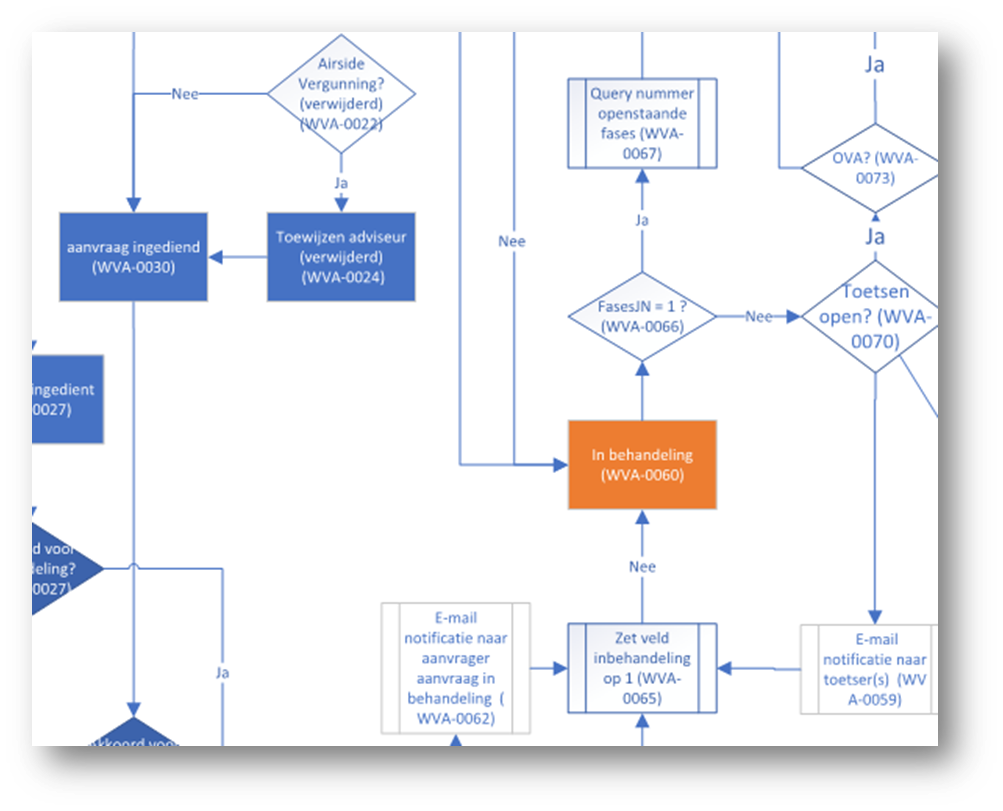
Klik op “nieuwe toets” om een toets aan te maken. Toetsen hebben een eigen workflow maar deze kan worden gekoppeld met de workflow van de vergunning bijvoorbeeld om zeker te zijn dat de vergunning niet kan worden verleend voor alle toetsen akkoord zijn.

Het hangt van de aard van de vergunning af welke informatie geregistreerd dient te worden op de sub-tabbladen van Infrastructuur. Op elk tabblad is het mogelijk om bepaalde informatie te koppelen of te ontkoppelen door om de knoppen ‘Koppelen’ of ‘Ontkoppelen’ te klikken.
Hieronder worden de sub-tabbladen getoond. De infrastructuur objecten worden gedefinieerd in de locatie.
Koppelen van een van de objecten zoals een onttrekkingsput komen uit de gekoppelde locaties in de locatie tab.

Koppelen is mogelijk door te klikken op Koppelen in uit onderstaande lijst een ontrekkingsput te selecteren


Koppelen is mogelijk door te klikken op Koppelen in uit onderstaande lijst een ontrekkingspunt te selecteren

Koppelen is mogelijk door te klikken op Koppelen in uit onderstaande lijst een ontrekkingswaterstroom te selecteren

Koppelen is mogelijk door te klikken op Koppelen in uit onderstaande lijst een Meetpunt te selecteren


Koppelen is mogelijk door te klikken op Koppelen in uit onderstaande lijst een norm te selecteren

Koppelen is mogelijk door te klikken op Koppelen in uit onderstaande lijst een afvalstroom te selecteren


Koppelen is mogelijk door te klikken op Koppelen in uit onderstaande lijst een lozingspunt te selecteren

Koppelen is mogelijk door te klikken op Koppelen in uit onderstaande lijst een lozingsput te selecteren

Op de tab “Lozen” kan er informatie ingevoerd worden over het lozen en infiltratie.

Op de tab “Onttrekking” is het mogelijk om meer informatie over de onttrekking in te voeren.

Op de tab “Belanghebbenden” is het mogelijk om met de knop “Toevoegen” belanghebbenden te selecteren voor de nieuwe vergunningsaanvraag.

Klik op de knop Toevoegen en u kunt een selectie maken of een persoon ingeven middels onderstaand scherm.

Op de tab “Correspondentie” is het mogelijk om met de knop “Documenten” verschillende documenten te maken en bij de vergunning op te slaan. Deze documenten kunnen worden gesynchroniseerd met uw DMS, met behulp van de knop “Sync met DMS”.

Op de tab “Gekoppelde aanvragen” zijn de aanvragen zichtbaar die gekoppeld zijn aan de vergunning die u open heeft staan. Door middel van de knop “Aanvraag koppelen” is het mogelijk om aanvragen aan deze aanvraag te koppelen. Rede kan zijn dat er meerdere aanvragen binnen een project uitstaan.

Op de tab “Historie” is zichtbaar welke acties, door wie en wanneer zijn uitgevoerd of staan gepland.

U kunt de volgorde aanpassen door op de kop van de kolom te klikken waardoor op die gegevens wordt gesorteerd. U kunt op alleen een kolom te gelijk sorteren.
Door op de knop “Procedure data” te klikken verschijnt het volgende scherm. In dit scherm is het mogelijk procedure data vast te leggen. Dit scherm blijft beschikbaar ook als het proces al is afgerond.

Afhankelijk van de inrichting van het proces is het mogelijk om documenten bij een bepaalde stap aan te
maken (Procesdocumenten) of vanuit de procedure (Algemene documenten). Hieronder enkele voorbeelden van documenten.
Ter illustratie:
In het begin van het proces ligt het voor de hand om na de registratie een ontvangstbevestiging te sturen. Klik hiervoor op “Proces Documenten” en selecteer “Ontvangstbevestiging aanvraag Watergunning” in de bijbehorende processtap.


Druk vervolgens op de knop “Document maken”
De brief wordt nu geopend in Microsoft Office. Na bewerking van de brief sluit Office af en klik vervolgens op “Opslaan” om de brief op te slaan en te koppelen aan de vergunningsaanvraag. Klik vervolgens op “Stap gereed”.
Om de conceptvergunning te genereren, klik op “Document aanmaken” en
kies “Conceptvergunning”. De brief wordt nu geopend in Microsoft Office.
Sluit Office af en klik vervolgens op “Opslaan” om de brief op te slaan
en te koppelen aan de vergunningsaanvraag. Klik vervolgens op “Stap
gereed”.

Om de definitieve Waterwetvergunning te genereren, klik op “Document
aanmaken” en kies “Waterwetvergunning”. De brief wordt nu geopend in
Microsoft Office. Sluit Office af en klik vervolgens op “Opslaan” om de
brief op te slaan en te koppelen aan de vergunningsaanvraag. Klik
vervolgens op “Stap gereed”.
Door middel van de knop “Stap Gereed” worden u en uw collega’s door het
gehele proces geleid, waarbij u verschillende opdrachten voorgeschoteld
krijgt.
ProcessPro regelt door de koppeling met OLO (vergunning)aanvragen geheel
automatisch. Een nieuwe OLO-aanvraag is te vinden in de map ‘OLO
Berichtenbox’ in de linker kolom onder “Aanvragen Lopend”.
Hieronder een voorbeeld van een OLO aanvraag die via de koppeling is
binnengekomen en in het proces van registratie volledig in ProcessPro
kan worden afgehandeld.

Als u op de knop “Accepteer” drukt dan neemt u de OLO aanvraag in
behandeling en kunt u het registratieproces verder vervolgen. De
belangrijkste gegevens zoals NAW aanvrager, Locatiegegevens zijn reeds
gevuld.

Ook gekoppelde OLO aanvragen worden automatisch geregistreerd.

In de module Externe planvorming kunnen plannen worden geregistreerd van
derden waarbij het waterschap een belangrijke adviserende rol in speelt
zoals bestemmingsplannen.

U opent de module vanuit het hoofdmenu. Klik hier op Externe
planvorming.
Invoeren van een extern plan kan op twee manieren. Vanuit een DMS zoals
bijvoorbeeld Decos JOIN of handmatig. Als er een koppeling met het DMS
is zal zodra het binnen het plan binnen het DMS wordt aangemaakt deze
worden doorgezet naar het overzicht DMS Berichtenbox. Van daaruit kan
het plan door een Zaakbehandelaar kunnen worden opgepakt.

Invoering vanuit het DMS verschilt per DMS en inrichting en wordt daarom
hier niet verder worden beschreven.
Voor het handmatig invoeren van een extern plan klikt u op de knop
Nieuw plan deze knop kunt u vinden in de knoppenbalk bovenin ieder
overzicht behalve het overzicht kaart.
Zodra u op de knop Nieuw plan heeft geklikt krijgt u een scherm waar u
een gemeente kunt selecteren.

In de zoekbalk kunt u zoeken naar de gewenste gemeente.
Komt de gemeente niet voor kan deze worden aangemaakt in de module
bedrijven.
Zodra u een gemeente heeft geselecteerd kunt u zoeken naar bestaande
plannen om zeker te stellen dat het plan dat u wilt invoeren niet al
bestaat.

Klikt u op de knop zoeken naar bestaande plannen krijgt u een
overzicht van de lopende plannen binnen de zojuist geselecteerde
gemeente.

Staat plan hiertussen kunt u dat selecteren en komt u direct in het
juiste plan terecht. Mocht het plan hier niet bijstaan klikt up op de
knop Maak een nieuw plan aan.
U komt dan terecht in een nieuw leeg plan.

Bij het invullen van een nieuw plan zijn er 10 verschillende velden die
verplicht zijn om in te vullen.
9 op het tabblad Plan en een op het tabblad Klant.
Op het tabblad Plan:
Deadline: geef hier een datum op of
selecteer een met het kalender icoontje
Zaaktype: klik op het pijltje
en selecteer uit de lijst het juiste
zaaktype
Onderwerp: Geef een duidelijk onderwerp op. Dit gegeven komt terug
in veel overzichten.
Locatie: Geef hier een algemeen omschrijving op van de locatie.
Zaakbehandelaar: klik op het pijltje
en selecteer uit de lijst de
zaakbehandelaar.
Gebruikers:
Plansoort: klik op het pijltje
om het plansoort te selecteren.
Uitdagingen WBP: klik op het pijltje
en selecteer een of meerdere
uitdagingen Bv ongewenste stoffen en klik op sluiten.
WBP-kompas: klik op het pijltje
en selecteer een or meerdere WPB-kompas opties. Klik daarna op
sluiten.
Bij klant moet een klant worden geselecteerd.
Dit kan een nieuwe of al bestaande klant zijn.
De klant kan worden geselecteerd met of zonder contactpersoon.
Klik op
om een klant te selecteren. U ziet dan
een scherm verschijnen met een overzicht van bestaande klanten.

Een plan kan worden opgeslagen zonder deze velden in te vullen pas als
er op de knop Stap Gereed wordt geklikt dienen de velden te zijn
ingevuld.
Als deze velden zijn ingevuld klikt up op Stap Gereed waarna de
standaard workflow u door een vragenboom begeleid. Er worden een aantal
vragen gesteld op basis van WBP.

Op basis van de beantwoording van deze vragen worden een aantal velden
om jet deel algemeen op het tabblad plan automatisch ingevuld.

He toverzicht van andere velden:
Volgnummer: dit is een veld dat automatisch wordt ingevuld en zorgt
dat ieder plan een uniek nummer heeft
Zaaknummer: Als het document in het DMS zit komt hier het zaaknummer
in te staan zoals het document bekend is in het DMS.
IMRO-plannummer: in geval van een bestemmingsplan kan hier de
IMRO-code worden ingegeven. Dit zorgt er ook voor dat op het tabblad
“Geometrie” het plan zichtbaar wordt. Op basis van de IMRO wordt
automatisch de juiste shape van het plan opgehaald.
Projectnummer van het plan zoals bekend in het DMS.
Datum ingeboekt: is de datum waarop het plan is opgenomen. Als het
plan uit het
Op het tabblad “Klant” kunt u snel een klant selecteren waarbij in het
geval van een bestaande klant de gegevens automatisch worden ingevuld.

U kunt in het scherm voor klant, een klant selecteren of een nieuwe
klant toevoegen.
De invoervelden zijn voor een rechtspersoon anders dan voor een
natuurlijk persoon. Bij het opnieuw registreren checkt het systeem van
ProcessPro op basis van de postcode en straat, huisnummer of middels het
KVK-nummer of de klant al voorkomt. Is dat het geval dan krijgt u daar
een melding van.
Als u bij Klant is bedrijf? ja heeft geselecteerd kunt up op zowel
rechtspersonen als natuurlijke personen, in de vorm van een
contactpersoon, kiezen. Heeft u hier Nee geselecteerd kunt u hier alleen
op natuurlijke personen selecteren.
Voor het selecteren van een bestaande klant klik op
u krijgt een scherm te zien met een
overzicht van alle bestaande klanten. In het zoekveld kunt u op een
klant zoeken.

Nadat u een klant heeft geselecteerd ziet u in het geval van een
rechtspersoon de mogelijkheid verschijnen voor het selecteren van een
contactpersoon.
Klik op de knop
om een overzicht weer te geven van alle
contactpersonen die bekend zijn bij de reeds geselecteerde
rechtspersoon.

Mocht u alsnog verkiezen om geen contactpersoon bij te voegen kunt u
deze weer verwijderd met de inmiddels verschenen knop
.
Mocht de klant nog niet bestaan kan deze worden ogenomen in het systeem.
Waak er wel voor dat dit naar eenmaal gebeurt als een klant meerdere
keren in het systeem voorkomt kunnen hier inconsistenties ontstaan en
verkeerde overzichten. Dit wil je ten allen tijden voorkomen.
Voor het aanmaken van een nieuwe klant klik op de knop

Afhankelijk of het een rechtspersoon of een natuurlijk persoon is, krijgt
u nu een ander scherm te zien.
Natuurlijk persoon:

De snelste en makkelijkste manier van invoeren van een natuurlijk
persoon is het ingeven van het BSN-nummer.
Klik hiervoor op de knop
, BSN Nummer veld hoeft niet te worden
ingevuld, en er komt een nieuw scherm op.

Hier kunt u op alle informatie zoeken die bij het BRP bekend is.
Mocht u geen aansluiting hebben op het BRP kunt u ook met postcode
huisnummer het adres opzoeken.
Vul dan geen gegevens in maar klik dan op de knop
.

Vul hier de postcode en het huisnummer in en klik op volgende.

Er wordt een scherm getoond waar eventueel meerdere adressen getoond
worden hier moet u één van de adressen selecteren. Selecteer een adres
en klik op volgende waarna een overzicht wordt gegeven van het adres.
Klik op
om het adres over te nemen in de aan te
maken natuurlijke- of rechts- persoon.

Rechtspersoon:

Het invullen van een rechtspersoon heeft een iets ander scherm maar is
voor een groot deel gelijk aan het invullen van een natuurlijk persoon.
Het grote verschil is dat hier niet op BSN gezocht kan worden maar wel
op KVK-nummer.
Vul niets in en klik op
achter het veld “KvK nummer”.

U komt in bovenstaand scherm terecht waar u kunt kiezen op welke wijze U
naar het bedrijf wilt zoeken.
Selecteert u op dossiernummer krijgt U onderstaand scherm

Selecteert u de optie “Op naam en adres” krijgt u een ander scherm

Voor beide schermen geld dat niet alles hoeft te worden ingevuld.
Zo is voor het zoeken op naam en adres alleen de naam al voldoende of
alleen het postcode en huisnummer.

Ook hier krijgt u net als bij een natuurlijk persoon een tussen scherm
waar alle gevonden resultaten in staan.

Klik vervolgens op
om de gegevens toe te voegen.
Mocht het systeem detecteren dat gegevens van deze rechtspersoon al
bestaan dan zal u een overzicht krijgen met de al bestaande data. U kunt
dan een al bestaande rechtspersoon selecteren of opnieuw zoeken met
andere gegevens of een andere optie selecteren als u de verkeerde heeft
geselecteerd in het zoekresultaten scherm.

Als U een correcte IMRO-code heeft ingegeven zal u hier de shape van het bestemmingsplan vinden.
De kaart zal hier dan automatisch op inzoomen.
Mocht u een plan hebben zonder IMRO-code dan kun u dit hier intekenen.
De tab Geometrie bevat twee sub-tabs: Kaart en Administratief

Coördinaat toevoegen
Gebruik de knop
om een nieuwe rij met coördinaten aan te maken. Er verschijnt een veld om de x-waarde van de coördinaat in te vullen en een veld om de y-waarde van de coördinaat in te vullen. Er verschijnt een foutmelding als de waarden foutief zijn ingevoerd.
Klik op de knop
om de coördinaten te bevestigen.
Klik op de knop
om de coördinaten te annuleren.
Klik op de knop
om de regel met coördinaten te verwijderen.
Als je een coördinaat toevoegt, is dit terug te zien op de sub-tab “Kaart”.

Met de knop
is het mogelijk om een punt op de kaart te tekenen. De coördinaten van de punt worden automatisch ingevuld op de sub-tab “Administratief”.


Met de knop
is het mogelijk om een lijn op de kaart te tekenen. De coördinaten van de lijn worden automatisch ingevuld op de sub-tab “Administratief”.


Met de knop
is het mogelijk om een vlak op de kaart te tekenen. De coördinaten van het vlak worden automatisch ingevuld op sub-tab “Administratief”.



Het is mogelijk om snel een stad te vinden middels het zoeken in BAG. Klik aan de bovenzijde rechts op het
teken en er opent een nieuw scherm waar u kunt zoeken op BAG or op percelen.
Tik in het zoekveld deel van de zoekterm in en type ahead zal al beginnen met een voorstel van wat u mogelijk zoekt.

Binnen dit tabblad kan een basale begroting worden bijgehouden.
Op dit tabblad bevinden zich een 5-tal velden.
Uren begroot: aantal van tevoren begrote uren
Uren gerealiseerd: aantal van de begrote uren reeds gerealiseerd
Kosten in € begroot: hoeveelheid van tevoren begrote kosten
Kosten in € gerealiseerd: hoeveelheid van de van tevoren begrote kosten reeds gerealiseerd
Investering of exploitatie: Betreft het hier een exploitatie of investering.

Dit tabblad kan worden gebruikt om de kwaliteit van het plan bij te houden en bestaat uit 6 vragen met ieder een opmerkingen veld waar men teksten op kan nemen ter verduidelijking of meer details.
Ieder van deze staan standaard ook opgenomen in uitgebreid zoeken en kunnen dus meegenomen worden in de daarmee te produceren overzichten.

Op het tabblad Klanttevredenheid staan een aantal vragen die standaard in uitgebreid zoeken kunnen worden opgevraagd. Hiermee kan de mening van de klant op een bepaald moment inzichtelijk worden gemaakt en kan middels de rapportage tool “uitgebreid zoeken” inzicht verkregen worden wat in grote lijnen de mening is van de klant.
Ook kan bij de omschrijvingen worden aangegeven wat mogelijk verbeterpunten zouden kunnen zijn en of de klant het op prijs stelt als er contact wordt opgenomen op basis van zijn feedback.
De medewerker stelt zelf de vragen aan de klant.
Eerste vraag is of de klant geneigd is om positief te refereren naar andere over de uitgevoerde dienstverlening.
U kunt hier een getal van 0 tot 10 opgeven.
De vraag waarom geeft de klant deze scoren is om verduidelijking te krijgen over de score.
De vraag daarop “Wat kan het waterschap extra doen” is om te zien wat de verwachting is van de klant die mogelijk kan leiden tot één over meerdere verbeterpunten.
De laatste vraag is om duidelijk te krijgen of de klant het op prijs stelt als er eventueel contact wordt opgenomen op basis van zijn feedback.

In dit tabblad staat een overzicht van alle betrokken. Standaard staat
hier al de naam van de gemeente waar het plan wordt uitgevoerd. Als u
een plan wild toevoegen klikt up de knop
er verschijnt dan een en scherm met de
mogelijkheid om een betrokken partij te selecteren of aan te maken.



Voor het selecteren van een bestaande partij klik op
u krijgt een scherm te zien met een
overzicht van alle bestaande Partijen. In het zoekveld kunt u op een
partij zoeken.

Nadat u een partij heeft geselecteerd ziet u in het geval van een
rechtspersoon de mogelijkheid verschijnen voor het selecteren van een
contactpersoon.
Klik op de knop
om een overzicht weer te geven van alle
contactpersonen die bekend zijn bij de reeds geselecteerde
rechtspersoon.

Mocht u alsnog verkiezen om geen contactpersoon bij te voegen kunt u
deze weer verwijderd met de inmiddels verschenen knop
.
Mocht de klant nog niet bestaan kan deze worden ogenomen in het systeem.
Waak er wel voor dat dit naar eenmaal gebeurt als een klant meerdere
keren in het systeem voorkomt kunnen hier inconsistenties ontstaan en
verkeerde overzichten. Dit wil je ten allen tijden voorkomen.
Voor het aanmaken van een nieuwe partij klik op de knop

U krijgt dan onderstaand scherm te zien.

Vul niets in en klik op
achter het veld “KvK nummer”.

U komt in bovenstaand scherm terecht waar u kunt kiezen op welke wijze U
naar het bedrijf wilt zoeken.
Selecteert u op dossiernummer krijgt U onderstaand scherm

Selecteert u de optie “Op naam en adres” krijgt u een ander scherm

Voor beide schermen geld dat niet alles hoeft te worden ingevuld.
Zo is voor het zoeken op naam en adres alleen de naam al voldoende of
alleen het postcode en huisnummer.

U krijgt nu een tussenscherm waar alle gevonden resultaten in staan.
Selecteer er hier een van en klik op
.

Klik vervolgens op
om de gegevens toe te voegen.
Mocht het systeem detecteren dat gegevens van deze rechtspersoon al
bestaan dan zal u een overzicht krijgen met de al bestaande data. U kunt
dan een al bestaande rechtspersoon selecteren of opnieuw zoeken met
andere gegevens of een andere optie selecteren als u de verkeerde heeft
geselecteerd in het zoekresultaten scherm.
Nadat u een nieuwe betrokken partij heeft ingegeven kunt u daar, wanneer
gewenst, een nieuw contactpersoon aan toe voegen. Klik hiervoor op de
knop
u krijgt dan onderstaand scherm.

Klik nu op de tab nieuw.

De snelste en makkelijkste manier van invoeren van een natuurlijk
persoon is het ingeven van het BSN nummer.
Klik hiervoor op de knop
, BSN Nummer veld hoeft niet te worden
ingevuld, en er komt een nieuw scherm op.

Hier kunt u op alle informatie zoeken die bij het BRP bekend is.
Mocht u geen aansluiting hebben op het BRP kunt u ook met postcode
huisnummer het adres opzoeken.
Vul dan geen gegevens in maar klik dan op de knop
.

Vul hier de postcode en het huisnummer in en klik op volgende.

Er wordt een scherm getoond waar eventueel meerdere adressen getoond
worden hier moet u één van de adressen selecteren. Selecteer een adres
en klik op volgende waarna een overzicht wordt gegeven van het adres.
Klik op
om het adres over te nemen in de aan te
maken natuurlijke- of rechts- persoon.

Rechtspersoon:
Om een nieuw rechtspersoon toe te voegen klik op de knop
U krijgt dan onderstaand scherm

U komt dan in het overzicht met alle bestaande contactpersonen. Hier
kunt u controleren of de gewenst contactpersoon bestaat maar eventueel
aan een verkeerd bedrijf is gelinkt zoals een dochteronderneming.
Staat de contactpersoon er niet in klik dan op de tab “Nieuw”.
Binnen de tab vindt u onderstaand scherm.

Het invullen van een natuurlijk persoon heeft een iets ander scherm maar
is voor een groot deel gelijk aan het invullen van een rechtspersoon.
Het grote verschil is dat hier niet op KVK gezocht kan worden maar wel
op BSN-nummer.

Binnen deze tab het overzicht van Documenten gekoppeld aan dit plan.
U kunt meerdere typen documenten invoegen die gezamenlijk het dossier
vormen dat bij de procedure hoort.
E-mail:
U kunt een E-mail versturen vanuit een procedure of u kunt een E-mail
importeren bij een procedure.
U kunt diverse typen bestanden invoegen: Word documenten, foto’s en
tekeningen.
Brief:
Als u in een stap van de workflow bent aangekomen waar een brief
beschikbaar is, kunt u een brief aanmaken.
E-mailfunctie in Module “Handhaving”
Er is de mogelijkheid om vanuit een plan E-mails te versturen en E-mails
te importeren.
U gebruikt hiervoor de knop Documenten boven in de knoppenbalk en
selecteert de optie E-mail.

Klik op “Opslaan” en klik vervolgens op de knop “Verzenden” om de E-mail
op te slaan op tab “Documenten” en te verzenden.

Het is ook mogelijk om een E-mail te importeren. Hiervoor moet wel de
mailbox in Outlook geopend zijn. En u moet het E-mail in uw mailbox
geselecteerd hebben. Als u zich hiervan verzekerd heeft gebruikt u de
knop “E-mail importeren”. U ziet dan vanzelf de inhoud van de E-mail
verschijnen. Als er attachments in zitten komen die ook mee.
Hierna drukt u op de knop

Bestand importeren

U selecteert onder de knop “Documenten” de optie “Bestand”.

In het verplichte veld “Onderwerp” voert u de gewenste tekst in.
De datum kunt u eventueel aanpassen.
Vervolgens drukt u op de knop
waarmee de Windows verkenner wordt geopend en u naar
de bestanden kunt navigeren.
U kunt meerdere bestanden tegelijk selecteren. Wilt u er later nog een
toevoegen dan kan dat uiteraard ook.
Als u gereed bent drukt u op de knop
en ziet u dat het document wordt
opgeslagen.

Brief aanmaken
U selecteert onder de knop “Documenten” de optie “Brief”.

Bij omschrijving vult u de gewenste tekst in.
Als u op de knop “Document maken” klikt, verschijnt het scherm om Word
op te starten.
U moet dan even wachten totdat Word is opgestart en u de brief naar uw
eigen wensen kunt aanpassen. Als de relatie en een eventuele
contactpersoon zijn geselecteerd en de adresgegevens zijn reeds goed
ingevoerd, hoeft u daar niets meer aan te doen. Als u klaar bent met de
brief, slaat u het document op door op de knop “Opslaan” te klikken en
vervolgens sluit u Word af.
U hoeft niets op te slaan op de harde schijf van uw eigen PC, want de
brief wordt opgeslagen bij het dossier waar u op dat moment in werkt.
U moet echter wel op de knop
drukken zodat de brief ook wordt
opgeslagen.
Het koppelen van Plannen kan soms een uitkomst bieden bij bijvoorbeeld
grote projecten waar meerdere plannen tegelijk actief zijn binnen het
projectgebied.
Om een plan te koppelen aan een ander plan klik op de knop
U Krijgt dan een overzicht te zien met
alle ingevoerde plannen.

Zoek in de zoek balk naar het gewenste plan en selecteer dit het
overzicht verdwijnt en het geselecteerde plan wordt toegevoegd in het
tabblad.
Om een plan weer te ontkoppelen, bijvoorbeeld omdat per ongeluk een
verkeerd plan is aangeklikt, selecteer een plan in het overzicht door op
de radiobutton voor het plan te klikken.

Klik vervolgens op de knop
om het plan weer te ontkoppelen.

De historie van de klacht kunt u op deze tab terugvinden.
Kolom Acties: in deze kolom vindt u de acties terug.
Kolom Geaccepteerd/ vrijgegeven door: in deze kolom vindt
u de naam van degene die de actie heeft uitgevoerd.
Kolom Geaccepteerd op: in deze kolom staat de datum waarop
de actie in behandeling is genomen.
Kolom Einddatum: in deze kolom vindt u de einddatum waarop
de actie zou moeten zijn afgerond.
Kolom Klaar/ vrijgegeven op: in deze kolom staat datum en
tijd waarop de actie daadwerkelijk is afgerond.
Let op: de historie laat alleen acties zien de al zijn uitgevoerd de
huidige status staat daar dus niet tussen.
Voor het veranderen van de sortering kan op de corresponderende kop
worden geklikt.

Binnen grondzaken is het mogelijk om op een overzichtelijke manier
handelingen en contracten bij te houden met betrekking tot gronden.

In dit deel is het de bedoeling om duidelijkheid te verschaffen over een
aantal algemene zaken die voor heel grondzaken van belang zijn om te
weten. Zoals de mogelijkheden van de kaart die ook in de zaken
terugkomen. De overzichten en hoe zaken op te zoeken. Daarom is dit
onderdeel opgesplitst in drie delen.
Te weten:
De overzichten waarin wordt laten zien welke overzichten er zijn en
hoe deze te lezen.
Uitgebreid zoeken waarin we uitleggen hoe snel zelf overzichten te
maken en hoe de juiste informatie te kunnen vinden.
De kaart waarin de mogelijkheden van de kaart worden uitgelegd.

In dit overzicht staan alle projecten waar u mee aan het werk bent.
Projecten waar nog niemand mee bezig is of die door iemand anders zijn
geaccepteerd staan niet in dit overzicht.
Dit overzicht is dan ook met name bedoelt om overzicht te behouden op uw
werkvoorraad.
Zoals in alle overzichten kunt u hier binnen zoeken met de zoekbalk en u
kunt sorteren op de kolommen.
Klik op de te sorteren kolom om deze te sorteren.

Binnen mijn overeenkomsten vindt u een overzicht van alle overeenkomsten
waar u aan werkt. Dit betreffen overeenkomsten die door u zijn
geaccepteerd.
Overeenkomst op naam van een collega worden hier niet getoond. Dit
overzicht is dan ook met name bedoelt als overzicht van uw werkvoorraad.

Hoewel binnen ProcessPro het financiële aspect van gronden en
overeenkomsten uitstekend kan worden bijgehouden kan het toch
noodzakelijk zijn om deze kosten ook op te nemen in het financiële
pakket. Bijvoorbeeld om afwegingen te maken ten opzichte van financiële
zaken niet bijgehouden in ProcessPro.
Daarom de view Financieel. Niet alleen geeft deze view veel informatie
maar kan ook worden gebruikt om informatie te exporteren zodat die kan
worde geïmporteerd in het financiële pakket.
Het is niet mogelijk de individuele items in het overzicht te openen.

ProcessPro kent diverse koppelingen onder andere hebben we koppelingen
met diverse DMSen zoals Decos JOIN en Corsa en koppelingen met systemen
als het OLO.
Koppelingen met systemen zoals hierboven beschreven vragen om
interactie. Bijvoorbeeld als in Decos JOIN een document wordt toegevoegd
aan een zaak die ook bekend is binnen ProcessPro is het belangrijke dat
U als gebruiker hiervan op de hoogte bent.
Hiertoe dient de berichtenbox. Als er een document wordt toegevoegd of
er komt een aanvraag binnen vanuit OLO of op andere belangrijke momenten
wordt de betreffende zaak weergegeven in de berichtenbox tot deze door
een medewerker wordt gelezen. Zodra de zaak wordt geopend verdwijnt deze
weer automatisch uit de box.
Zodra u op het segment projecten klikt klapt deze open en toont
overzichten die gerelateerd zijn aan projecten.
Standaard vindt u hier 6 overzichten, te weten:
“Lopend op naam”: alle lopende zaken gecategoriseerd op projectnaam
“Lopend op opdrachtgever”: alle lopende zaken gecategoriseerd op
Opdrachtgever
“Afgehandeld op naam”: alle afgehandelde zaken gecategoriseerd op
projectnaam
“Afgehandeld op datum”: alle afgehandelde zaken standaard gesorteerd
op datum
“Alle projecten”: overzicht van alle projecten, lopend en
afgehandeld
“Alle kavelruil”: overzicht van alle projecten type “Kavelruil”
Het is mogelijk dat hier andere overzichten staan dit kan per bedrijf
verschillen.
Zodra u op het segment overeenkomsten klikt klapt deze open en toont
overzichten die gerelateerd zijn aan overeenkomsten.
Standaard vindt u hier 7 overzichten, te weten:
“Lopend op behandelaar”: Alle lopende zaken gecategoriseerd op
behandelaar
“Lopend op status”: Alle lopende zaken gecategoriseerd op status
“Lopend op aanvrager”: Alle lopende zaken gecategoriseerd op
aanvrager
“Lopend op notaris”: Alle lopende zaken gecategoriseerd op notaris
“Afgehandeld op aanvrager”: Alle afgehandelde zaken gecategoriseerd
op aanvrager
“Afgehandeld op notaris”: Alle afgehandelde zaken gecategoriseerd op
notaris
“Alle overeenkomsten”: overzicht van alle lopende en afgehandelde
overeenkomsten
Het is mogelijk dat hier andere overzichten staan dit kan per bedrijf
verschillen.
Zodra u op het segment kadastrale percelen klikt klapt deze open en
toont overzichten die gerelateerd zijn aan Kadastrale percelen.
Standaard vindt u hier 1 overzicht genaamd overzicht waarin alle
objecten worden getoond aan de hand van kadastrale en
perceelaanduidingen.
Hoofdstuk 3 vertelt duidelijk alles over uitgebreid zoeken echter als
verduidelijking binnen grondzaken moet u rekening houden met het feit
dat uitgebreid zoeken als optie in grondzaken niet terugkomt.
Dit komt omdat uitgebreid zoeken zoekt op een formulier. Binnen
grondzaken hebben we twee formulieren Projecten en overeenkomsten.
Daarom zijn er twee uitgebreid zoeken opties binnen grondzaken namelijk:
“Zoeken op projecten” : alle mogelijkheden van uitgebreid zoeken
over alle projecten.
“Zoeken op overeenkomsten” : alle mogelijkheden van uitgebreid
zoeken over alle overeenkomsten.
Klik op kaart en u komt in de overzichtskaart.
Deze kaart vindt u ook terug in overeenkomsten en projecten op het
tabblad Geometrie
Hier leggen we de werking van de kaart uit en slaan we later het tabblad
geometrie over.

In de overzichten vindt u de kaart onder kaart in een overeenkomst of
project vindt u de kaart onder het tabblad Geometrie.

De kaart in overzichten is met name een overzichtskaart de administratie
van gegevens gebeurt binnen de tabs van de respectievelijke formulieren.
Binnen het formulier vindt u een tab locatie met daarin twee subtabs,
administratief en kaart.

Coördinaat toevoegen
Gebruik de knop
om een nieuwe rij met coördinaten aan te
maken. Er verschijnt een veld om de x-waarde van de coördinaat in te
vullen en een veld om de y-waarde van de coördinaat in te vullen. Er
verschijnt een foutmelding als de waarden foutief zijn ingevoerd.
Klik op de knop
om de coördinaten te bevestigen.
Klik op de knop
om de coördinaten te annuleren.
Klik op de
knop
om de regel met coördinaten te
verwijderen.
Als je een coördinaat toevoegt, is dit terug te zien op de sub-tab
“Kaart”.

Binnen de kaart kunt u punten, lijnen en shapes intekenen. Ook kunt u
een reeds bestaande shape uit andere pakketten importeren.
Met de knop
is het mogelijk om een punt op de kaart te tekenen.
De coördinaten van de punt worden automatisch ingevuld op de sub-tab
“Administratief”.


Met de knop
is het mogelijk om een lijn op de kaart
te tekenen. De coördinaten van de lijn worden automatisch ingevuld op de
sub-tab “Administratief”. Start het tekenen van de lijn door links te
klikken in de kaart, klik een maal voor de volgende punt en dubbelklik
om de lijn af te sluiten. Daarna kan eventueel een tweede lijn worden
getekend.


Met de knop
is het mogelijk om een vlak op de kaart te
tekenen. De coördinaten van het vlak worden automatisch ingevuld op
sub-tab “Administratief”. Start het tekenen van de shape door links te
klikken in de kaart, klik een maal voor de volgende punt en dubbelklik
om de shape af te sluiten. Daarna kan eventueel een tweede shape worden
getekend.


Het is mogelijk om een bestaande shape te splitsen. Bijvoorbeeld als een
deel van een perceel wordt verkocht.

Om een shape te splitsen maakt u eerst een nieuw shape aan. Waarbij het
verstandig is een deel mee te selecteren dat niet overlapt zodat
selecteren van de shape makkelijker wordt.
Dus om bovenstaande shape te splitsen maak een shape die over het te
splitsen deel valt. U krijgt dan een situatie zoals hieronder
weergegeven waarbij de nieuwe shape blauw is gemaakt.

Klik vervolgens op de knop “splits polygoon met polygoon”
en klik daarna op de nieuw gecreëerde
shape en deze kleurt geel.

Klik daarna op de te splitsen shape die vervolgens groen kleurt.

Om te splitsen klikt u nogmaals op de knop “Splits polygoon met
polygoon”
daarna kleuren de delen die gesplitst zijn
groen en rood.

Verwijder nu de nieuw gemaakte shape door deze te selecteren met de knop
“Selecteer features”
en links te klikken op het deel dat niet
overlapt.

Het geselecteerde deel kleurt nu blauw. Klik om het te verwijderen op de
knop “verwijder geselecteerde schetsen”
. Selecteer ja bij de vervolgvraag.

De originele shape blijft nu over en is gesplitst in twee delen.

Klik nu op opslaan
om de aanpassingen van de schets laag op
te slaan.
Binnen de kaart in een overeenkomst of project is het mogelijk om een
shape-bestand te importeren. Om een shape te importeren gaat u naar de
tab “Geometrie” en dan de subtap “Kaart”. Klik op de knop
om het formulier in aanpas modus te
zetten. U ziet nu in de balk het knopje “import shape” staan
. U ziet vervolgens onderstaande venster
verschijnen. 
Klik op de knop
om naar een shape-bestand op de lokale
machine te navigeren. Selecteer dit en klik op de knop
om de shape te importeren. U kunt één
shape importeren met een maximale grote van 200MB.

Het is mogelijk om snel een stad te vinden middels het zoeken in BAG.
Klik aan de bovenzijde rechts op het
teken en er opent een nieuw scherm waar
u kunt zoeken op BAG or op percelen.
Tik in het zoekveld deel van de zoekterm in en type ahead zal al
beginnen met een voorstel van wat u mogelijk zoekt.
Groot grondbezitters hebben over het algemeen een grote diversiteit aan
situaties waar het nodig is om een overeenkomst aan te gaan met een
andere partij. Dit geld niet alleen voor overeenkomsten van tijdelijke
aard zoals bruikleen of jachthuur maar ook overeenkomsten van
definitieve aard zoals verkoop of Kavelruil.
Het deel geometrie slaan we hierover dat is beschreven in hoofdstuk
11.1.3 “Kaart”.
Klik in de knoppen balk van een view binnen grondzaken op de knop
om een overeenkomst aan te maken.

Op de tab algemeen kunt u aangeven wat de aard van overeenkomst is.
Twee velden zijn verplicht te weten:
Soort overeenkomst: een drop down lijstje met mogelijke
overeenkomsten zoals koop of ruilverkaveling. Dit lijstje is
configureerbaar.
Begindatum: Datum waarop de overeenkomst ingaat.
Verdere velden:
Eeuwigdurend: verstopt de einddatum bij Ja. Toepasbaar bijvoorbeeld
bij verkoop.
Einddatum: overeengekomen einddatum van de overeenkomst. (alleen
zichtbaar bij een looptijd die niet eeuwigdurend is)
Looptijd: wordt berekend aan de hand van de begin- en einddatum.
Zaaknummer: het zaaknummer van deze overeenkomst. Na invullen kan
worden doorgeklikt naar de zaak in het DMS.
Contractnummer: Uniek refereerbaar nummer.
Totaal geometrisch oppervlak:
Totaal kadastraal oppervlak:
Totale oppervlakte:

Klik op de tab “Aanvrager” om de NAW-gegevens van de aanvrager in te voeren, of indien deze reeds bekend is, de aanvrager te selecteren.
Klik daarvoor op de knop “Selecteer aanvrager” of “Nieuwe aanvrager”.
Indien van toepassing kan daarna een contactpersoon geselecteerd of nieuw aangemaakt worden.
Er is bij de registratie een controle op adres om dubbele invoer te voorkomen.

Overzicht van bedrijven en / of personen die belang hebben bij de overeenkomst.
Klik op de knop
om een nieuwe belanghebbende toe te voegen.

U ziet dan bovenstaand scherm verschijnen waarin U op de knop “Selecteer belanghebbende” of “Nieuwe belanghebbende” kunt klikken om een belanghebbende te selecteren.
Indien van toepassing kan daarna een contactpersoon geselecteerd of nieuw aangemaakt worden.
Er is bij de registratie een controle op adres om dubbele invoer te voorkomen.

Binnen de tab gronden kunnen de gronden worden opgegeven waar het in de overeenkomst over gaat.
Klik op de knop
om een grond toe te voegen.
Onderstaand scherm verschijnt dan.

Binnen dit scherm kan een kadastrale gemeente worden ingevuld en de kadastrale gegevens van een perceel zoals bekend bij het kadaster. Daarna kan op de knop
worden geklikt. Dit vult vervolgens de velden in voor de kadastrale oppervlakte, geometrische oppervlakte, oppervlakte en te verrekenen oppervlakte.

Op de Tab ‘Taxatie’ (Zichtbaar bij een aankoop overeenkomst) ziet u een overzicht van de relevante taxaties. Ook kunt u een nieuwe regel toevoegen door te klikken op ‘Taxatie toevoegen’. Het volgende scherm verschijnt:

Hier kunt U op de knop “Selecteer taxateur” of “Nieuwe taxateur” klikken om een taxateur te selecteren.
Er is bij de registratie een controle op adres om dubbele invoer te voorkomen.
In de tab “Verslag” kan het taxatieverslag worden toegevoerd en eventueel bijbehorende documenten.
Klik op “Opslaan” om de taxatie gegevens toe te voegen aan de overeenkomst.
Selecteer een regel die u wilt verwijderen door het rondje aan te vinken voor deze regel. Klik vervolgens op de knop ‘Verwijderen’.

Op de Tab ‘Tarieven’ (Zichtbaar bij een huurovereenkomst) is het mogelijk om meerdere Tariefregels toe te voegen of bestaande regels te verwijderen.
Klik op de knop ‘Toevoegen’. Het volgende scherm verschijnt:

Vul hier de juiste gegevens in en sla op me de knop 
Selecteer een tariefregel die u wilt verwijderen door het rondje aan te vinken voor de tariefregel. Klik vervolgens op de knop ‘Verwijderen’.

In de facturatie tab kunnen factuur regels worden gecreëerd gebaseerd op de tarieven gecreëerd in de tab “Tarieven”.
Klik op de knop
om deze automatisch te genereren. Met de knop
kan dit worden geëxporteerd naar Excel.

In deze tab is het mogelijk om extra voorwaarden geldend binnen deze overeenkomst om te nemen. Klik op toevoegen om een scherm te tonen waar de tekst in kan worden gezet.
Selecteer een voorwaarde om deze te kunnen verwijderen met de knop
.

Hier een overzicht van allen acties die behoren bij dit project.
Voor uitleg van acties kunt u terecht in hoofdstuk “7.2.9 Tab Afspraken/Acties”
Op de tab “Documenten” is het mogelijk om met de knop “Documenten” verschillende documenten te maken en bij de vergunning op te slaan. Deze documenten kunnen worden gesynchroniseerd met uw DMS, met behulp van de knop “Sync met DMS”.


De historie van de klacht kunt u op deze tab terugvinden.
Kolom Acties: in deze kolom vindt u de acties terug.
Kolom Geaccepteerd/ vrijgegeven door: in deze kolom vindt u de naam van degene die de actie heeft uitgevoerd.
Kolom Geaccepteerd op: in deze kolom staat de datum waarop de actie in behandeling is genomen.
Kolom Einddatum: in deze kolom vindt u de einddatum waarop de actie zou moeten zijn afgerond.
Kolom Klaar/ vrijgegeven op: in deze kolom staat datum en tijd waarop de actie daadwerkelijk is afgerond.
Let op: de historie laat alleen acties zien de al zijn uitgevoerd de huidige status staat daar dus niet tussen.
Voor het veranderen van de sortering kan op de corresponderende kop worden geklikt.
Project is het grondzaken deel waar projecten worden bijgehouden.
Het onderdeel is zo opgezet dat diverse soorten projecten kunnen worden
bijgehouden van grote projecten tot klein.
Om dit te ondersteunen kan middels het koppelen van projecten extra
abstractieniveaus worden gecreëerd.
Waarover meer bij “Gekoppelde Projecten”.
Het deel geometrie slaan we hierover dat is beschreven in hoofdstuk
11.1.3 “Kaart”.
Klik in de knoppen balk van een view binnen grondzaken op de
knop
om een nieuw project aan te maken.

Een project formulier bestaat uit twee delen. Een algemeen deel en een
detail deel.
Om altijd overzicht te houden op het algemene deel is verplaatst naar de
bovenkant van het formulier zodat dit, ongeacht op welke tab open staat,
altijd zichtbaar blijft.
In het algemene deel is één veld verplicht namelijk Type proces. Klik op
de knop selecteer voor een configureerbaar overzicht met proces typen.
Ander velden zijn:
Opdracht type: is het een projectmatige opdracht of Ad hoc? Deze
selectie heeft invloed op het formulier waarbij er velden verdwijnen
en worden toegevoegd.
Projectnaam: een naam van een project waarop kan worden gezocht.
Projectnummer: nummer van het project. Dit kan een zaaknummer zijn
binnen het DMS. Nadat er een nummer is ingevuld kan men op de link
“Dossier openen in DMS” klikken om het gerelateerde dossier binnen
het DMS te openen.
Referentienummer (systeem nr) : automatisch gegenereerd nummer dat
niet kan worden gewijzigd maar waar wel op kan worden gezocht.

Standaard staat opdracht type in het algemene deel van het formulier op “Ad hoc”.
Dit heeft invloed op de velden in de tab “Opdracht” o.a. ook op de verplichte velden.
Daarom ook zullen we in de handleiding bij het beschrijven van de velden, indien noodzakelijk, aangeven of deze velden zichtbaar zijn bij “Projectmatig” of “Ad hoc”.
Verplichte velden:
Van: hier wordt opgegeven waar de opdracht vandaan komt. Klik op de knop
om binnen een configureerbaar overzicht de opdrachtgever te kunnen selecteren.
Contactpersoon: Hier wordt de contactpersoon opgegeven van de geselecteerde opdrachtgever. Klik op de knop
om binnen een configureerbaar overzicht de contactpersoon te kunnen selecteren.
(Alleen bij “Projectmatig”) Besteksoort: Selecteer hier het besteksoort. Klik op de knop
om binnen een configureerbaar overzicht de besteksoort te kunnen selecteren.
Korte omschrijving van de opdracht: Vrij tekstveld voor een korte omschrijving.
Randvoorwaarden opdracht: Vrij tekstveld voor een korte omschrijving.
Datum aanvraag: hier staat standaard de dag van vandaag in maar dit kan worden aangepast.
Overige velden:
(Alleen bij “Ad hoc”) Kostensoort: gebruik de knop
om een kostensoort te selecteren uit een configureerbaar overzicht
(Alleen bij “Ad hoc”) Kostenplaats: gebruik de knop
om een Kostenplaats te selecteren uit een configureerbaar overzicht
(Alleen bij “Ad hoc”) Product: gebruik de knop
om een Product te selecteren uit een configureerbaar overzicht
Tijdregistratiecode: gebruik de knop
om een Tijdregistratiecode te selecteren uit een configureerbaar overzicht
Totaal geometrisch oppervlak: geef hier het totaal geometrisch oppervlak op.
Totaal kadastraal oppervlak: dit veld is berekend
Totaal oppervlak: geef hier het totaal oppervlak op.
Product: selecteer wat van toepassing is.
Afhandeling uiterlijk d.d.: standaard is hier die huidige datum ingevuld maar dit is te wijzigen.
In verband met: selecteer wat van toepassing is.
11.3.3 “Overeenkomsten”

Binnen deze tab worden alle aan het project gekoppelde overeenkomsten weergegeven.
Klik op
om een overeenkomst aan te maken die automatisch wordt gekoppeld aan dit project. Voor het invullen van de overeenkomst ga naar hoofdstuk “11.2 Overeenkomsten”.
Om een overeenkomst te verwijderen klik op radio button voor de te verwijderen overeenkomst om deze te selecteren

Klik vervolgens op de knop
waarna er een waarschuwing scherm verschijnt.

Klik in dit scherm op
om de overeenkomt definitief te verwijderen.
In de tab “Overeenkomsten” staan alle overeenkomsten die zijn afgesloten
binnen het project.
Het aantal overeenkomsten kan erg oplopen en daardoor onoverzichtelijk
worden.
Ook kan het voorkomen dat bij een of meerdere van de onderdelen binnen
het project meerdere overeenkomsten nodig zijn.

Om hier mee om te gaan is er de tab verzameling waarbinnen
overeenkomsten kunnen worden gegroepeerd.



In de tab “Ruil” kan worden geregistreerd of er, en zo ja welke,
grondruil heeft plaats gehad in verband met het project.
Het overzicht bestaat uit een aantal formulieren waarbij losse
overeenkomsten (binnen het project) aan elkaar kunnen worden gekoppeld
en waar de benodigde gegevens worden weergegeven.
Klik in de tab “Ruil” op de knop
waarna er een nieuw document opent.

Voor er overeenkomsten kunnen worden gekoppeld moeten eerst een paar
basisgegevens worden ingevuld.
Zaaknummer : een uniek nummer. Gebruik het nummer van de zaak in het
DMS om deze te koppelen
Type : klik op het veld voor een drop down menu met configureerbare
opties.
Sla vervolgens het document op met de knop
In het veld project verschijnt nu het
project nummer.
klik vervolgens op
om weer naar aanpas modus te gaan.
Klik nu op de knop
waarna onderstaand scherm verschijnt
onderstaand overzicht met alle overeenkomsten binnen het project.

Selecteer hier één van de benodigde overeenkomsten. Herhaal dit voor
alle te koppelen overeenkomsten.
Om een overeenkomst uit deze ruil te halen kan in aanpas modus geklikt
worden op de radio button voor de te ontkoppelen overeenkomst.
Klik vervolgens op de knop
in het conformatiescherm om de om
overeenkomst weer uit de ruil te halen.
Een ruil kan ook weer verwijderd worden in de ruil tab. Zet het project
in aanpas modus en klik op de radio button voor de te verwijderen ruil.
Klik hierna op de knop
waarop een conformatiescherm volgt. Klik
hier op de knop
om de ruil definitief te verwijderen.

Hier een overzicht van allen acties die behoren bij dit project.
Voor uitleg van acties kunt u terecht in hoofdstuk “7.2.9 Tab
Afspraken/Acties”
Op de tab “Documenten” is het mogelijk om met de knop “Documenten”
verschillende documenten te maken en bij de vergunning op te slaan. Deze
documenten kunnen worden gesynchroniseerd met uw DMS, met behulp van de
knop “Sync met DMS”.



De tab gekoppelde projecten kan om meerdere redenen worden gebruikt:
Als projecten elkaar overlappen.
Als meerdere project met elkaar te maken hebben bijvoorbeeld een
project kan pas starten als het ander project is afgelopen.
Er kan een project worden gebruikt om een verzameling te maken van
meerdere projecten.
Klik op de knop
om een project toe te voegen.
Selecteer een project en klik op de knop
om een project weer te ontkoppelen.

De historie van de klacht kunt u op deze tab terugvinden.
Kolom Acties: in deze kolom vindt u de acties terug.
Kolom Geaccepteerd/ vrijgegeven door: in deze kolom vindt
u de naam van degene die de actie heeft uitgevoerd.
Kolom Geaccepteerd op: in deze kolom staat de datum waarop
de actie in behandeling is genomen.
Kolom Einddatum: in deze kolom vindt u de einddatum waarop
de actie zou moeten zijn afgerond.
Kolom Klaar/ vrijgegeven op: in deze kolom staat datum en
tijd waarop de actie daadwerkelijk is afgerond.
Let op: de historie laat alleen acties zien de al zijn uitgevoerd de
huidige status staat daar dus niet tussen.
Voor het veranderen van de sortering kan op de corresponderende kop
worden geklikt.

Prioritering maakt het mogelijk om op basis van vooraf gedefinieerde parameters prioriteit te geven aan onderdelen of segmenten binnen handhaving.
Denk hierbij aan bedrijf waar regelmatig afwijkingen plaatsvinden en daarom vaker een controle behoeft dan een bedrijf waar altijd alles uitstekend op orde is.
Binnen de module kunnen gebieden worden ingericht waarbinnen categorieën worden gedefinieerd waarbinnen op basis van in te regelen criteria pijlers worden gevoed. Deze pijlers worden vervolgens gebruikt om middels een formule een frequentie voor diverse controle bezoeken te bepalen.

Ter verduidelijking bovenstaand plaatje, hier zijn de categorieën: “Vergunningen”, “Besluit Bodemkwaliteit”, “Glastuinbouw” en “Vaste objecten” weergegeven. Binnen de categorie “Vaste objecten” zijn drie criteria gedefinieerd M01 Welke afschermingsklasse is van toepassing m.b.t. reinigingswerkzaamheden, M02 Welke afschermingsklasse is van toepassing m.b.t. conserveringswerkzaamheden en K01 Aannemer op zwarte lijst.
Criteria M01 Welke afschermingsklasse is van toepassing m.b.t. reinigingswerkzaamheden en M02 Welke afschermingsklasse is van toepassing m.b.t. conserveringswerkzaamheden drijven pijler “Milieubelasting”.
Criteria K01 Aannemer op zwarte lijst drijft pijler “Kans”.
Bovenstaand plaatje geld voor één gebied om dat er binnen een bepaald gebied andere regels kunnen gelden bijvoorbeeld als we het hebben over beschermingsgebieden of omgevingsplannen.
De uiteindelijke score wordt bepaald door de formule Pijler1 + Pijler2 * Pijler3.
In een standaard ingeregeld systeem is dat Milieubelasting + Kans * Effect.
Voor prioritering bestaat een portal waar niet alleen prioritering handmatig kan worden gestart maar waar ook de configuratie kan worden bijgesteld en resultaten van de prioritering kunnen worden bekeken.

De portal bestaat uit drie onderdelen het deel waar de prioritering handmatig kan worden gestart.
Het deel waar de detail tabellen (configuratie) kan worden aangepast en het deel waar metingen en metingscores kunnen worden bekeken.

Prioritering kan zowel binnen ProcessPro als in de backend portal worden
gestart.
Binnen het portaal gaat dit over alle locaties heen, in ProcessPro kan
dit worden gestart voor een specifieke locatie. Het draaien van de
prioritering gaat in twee stappen.

De eerste stap is het starten van de prioriteringsgebieden dit omdat de
waarden die hieruit komen ook worden gebruikt bij de prioritering van
locaties. Immers een locatie ligt binnen een van de gebieden en
afhankelijk van de daar geldende regels kan de zwaarte van een incident
mede worden bepaald. Dit deel wordt uiteraard aanmerkelijk minder vaak
gedraaid aangezien dit aan minder wijzigingen onderhevig is.

Start Prioritering binnen de backend portal zal alle locaties aflopen en
deze prioriteren op basis van de inregelde criteria. Met andere woorden
data wordt ingelezen uit ProcessPro deze wordt gehouden tegen de
criteria en daar komt een waarde uit die aan de pijler wordt toegevoegd.
Het resultaat is te zien in het metingscore overzicht dat wordt
besproken in 4.12.3.


Via de portal zijn een aantal van de voor prioritering bestaande detail
tabellen beschikbaar gesteld.
Deze detail tabellen worden gebruikt om aan de knoppen van Prioritering
te kunnen draaien. Zo kan de focus worden gewijzigd als een thema
belangrijk wordt. Clusters kunnen anders worden ingericht of resultaat
pijlers kunnen worden toegevoegd of worden verwijderd.
WaterProClusters : een lijst van alle clusters (producttype) zoals
deze terug te vinden zijn in ProcessPro en worden gebruikt in de
tabel Clusters
Clusters: Opdeling van resultaten in clusters en connectie van
prioritering clusters met ProcessPro clusters
Criteria: Definitie van de criteria op basis waarvan de pijlers
worden gevoed
CriteriumTypes : Definitie van type criteria die kunnen worden
gebruikt in de tabel Criteria
Klasses: Opdeling van scoren binnen een pijler
KlasseSoorten: Omschrijvingen van klasse gebruikt voor de definitie
van een klasse.
KlasseTypes: Type klasses die worden gebruikt voor de definitie van
een klasse (bv numerieke klassen of een tekstuele klasse)
Pijlers: Definitie van de resultaat pijlers
Dit deel bestaat uit de metingen en meting scores.

De metingen zijn de definities van de metingen en de meting scores geeft
een overzicht van de scores bij iedere meting.

Hierboven een afbelding van de scores
Als voorbeeld zien we dat binnen het cluster “Vaste objecten” de pijler
“Kans” wordt gevoed door het criteria “Aannemer op de zwarte lijst” met
twee klasse “Ja” en “Nee(0)” ieder heeft een eigen score die kan worden
gebruikt voor het bepalen of zaken die hierbinnen vallen een hogere
prioriteit behoeven.

Binnen ProcessPro kunnen we prioritering terugvinden in de locaties. In
de tab prioritering. In deze tab vinden we de Berekenende milieuscore
volgens de eerdergenoemde formule (pijler1 + pijler2 * pijler3). Met
daaronder in welke categorie deze locatie valt met daarmee de
bezoekfrequentie. Klikken we op “Open Prioritering” zien we een detail
overzicht van deze score.

In dit scherm zien we een tab per pijler met daarin de score per pijler
en op basis van welke criteria deze pijler is gevoed. In dit voorbeeld
hebben we twee criteria die de pijler milieubelasting voeden. Te weten:
“M01 Debiet in m3/uur” (waarde 6 valt binnen klasse 5-10) en “M02 De
tijdsduur van de lozing in weken” (waarde 78 valt in de klasse >52).
Daarachter staat de eindscore respectievelijk 2 en 5 maakt samen 7. Dat
is de totaalscore van Pijler milieubelasting. De pijlers Kans en Effect
(niet te zien op de afbeelding) hebben respectievelijke eindscores van 1
en 0. De formule berekend dus pijler1 (7) + pijler2(1) * pijler3(0).
1*0 = 0, 0+7=7 is dus de uiteindelijke uitkomst 7.
De knop
start de prioritering voor alle
prioriteringsgebieden dit is een zeer zware operatie die erg veel tijd
in beslag kan nemen en ook niet vaak gedraaid hoeft te worden.
De knop
start prioritering voor alleen de
geopende locatie.



Het is mogelijk om in ProcessPro een zaak aan te maken op basis van een
e-mail.
Eén of meerdere speciaal daarvoor ingericht e-mailadressen kunnen worden
uitgelezen en deze mails komen in de module Inkomende e-mail. Dit
uitlezen gebeurt periodiek, bijvoorbeeld ieder kwartier, de timing
daarvan kan in overleg worden aangepast.

De e-mails die de module bevat kunnen eenvoudig worden omgezet naar een
Klantvraag, Terugbelverzoek, Incidentmelding, Handhavingsverzoek,
Aanvraag vergunning of een Controle zaak.
Ook kan de e-mail worden gekoppeld aan een al bestaande zaak.

Zoek zaak is geen overzicht maar staat wel tussen de overzichten in.
Als u op zoek zaak klikt verschijnt er een nieuw venster.

U geeft hier een zaaknummer op en zoekt daarmee door alle modules naar
dit zaaknummer.
Als de zaak is gevonden wordt deze direct geopend.
Loket en Frontoffice RPA zijn voorbeelden van verschillende
afdelingen deze kunnen per klant anders worden ingericht. De overzichten
kunnen alle inkomende e-mails bevatten of delen daarvan. Bijvoorbeeld
alleen de e-mails van één van de gekoppelde e-mailadressen. Toegang tot
deze overzichten kan worden bepaald middels groepen. Ook kan worden
ingesteld dat gebruikers binnen een groep direct in de juiste afdeling
terecht komen.
E-mails kunnen uitgewisseld worden tussen de verschillende afdelingen
als dat is gewenst.

E-mail \ Te verwerken is een overzicht van alle e-mails die niet
zijn verwerkt. Dit overzicht kan indien gewenst ook alleen zichtbaar
worden gemaakt voor bijvoorbeeld beheerders.
Open een e-mail om deze te verwerken.
U ziet een formulier met daarin een viertal tabs te weten: Verzoek, MIME Content, Documenten en Zaken.
De verzoek tab toont de e-mail met een deel van de informatie al uitgesplitst in 3 categorieën.
Datum informatie: Hierin staan een aantal data en tijden.
Aanmaak datum is de datum en tijd waarop de mail is gecreëerd.
Laatste wijziging is de datum en tijd waarop de laatste wijziging is gedaan aan de e-mail.
Verzonden is de datum en tijd waarop de afzender de mail heeft verzonden.
Ontvangen is de datum en tijd waarop de e-mail is verwerkt door processpro.
Geadresseerden:
In de categorie geadresseerden vindt men de adressen van iedereen betrokken bij de e-mail.
Verzender: E-mailadres van originele afzender. Dit kan anders zijn dan de afzender bij een reply.
Afzender: E-mailadres van de afzender van de e-mail.
Antwoord aan: Dit is een reply adres voor de e-mail.
Aan: Het adres waar de mail naar toe is verstuurd.
Kopie: De adressen die in de cc van de e-mail staan.
Blinde kopie: De adressen die in de bcc van de e-mail staan.
Inhoud:
In de categorie inhoud staat de inhoud van de email.
Onderwerp: Het onderwerp van de e-mail.
Body: Inhoud van de body van de e-mail.
De complete ongefilterde MIME Content van de e-mail wordt hierin weergegeven.
Die MIME Content wordt niet gefilterd en is zonder opmaak.
Belangrijke informatie zoals SPF-informatie en originating IP-adres is hierin terug te vinden.
In deze tap zijn alle attachments van de e-mail te zien.
Deze worden weergegeven in een overzicht.

Bijlagen worden weergegeven als een regel.
Het overzicht is gepagineerd het aantal regels per pagina kan worden aangepast op het drop down veld te klikken dat zich links bovenin de pagina bevindt.

In het zoek veld rechts bovenin kan worden gezocht naar een specifiek attachment.
Bij iedere ingegeven letter zal er worden gezocht het geven van een enter is dus niet nodig.
Het overzicht heeft de volgende kolommen:
Datum: de datum waarop het attachment aan de e-mail is toegevoegd.
Document type: het type document van het attachment.
Navragen
Omschrijving: een omschrijving van de attachment.
Auteur: de Auteur van de attachment.
DMSID: eventueel ID van het DMS waar het attachment vandaan komt. (navragen)
Navragen
Het document kan worden geopende door erop te dubbelklikken.
Er opent een nieuw scherm dat drie categorieën bevat.
E-mail:
Binnen deze categorie vindt u informatie over de bijlagen en de mail waar deze uit zijn gehaald.
Onderstaande velden worden allemaal automatisch ingevuld zo mogelijk.
Afdeling: Gekoppelde afdeling
Openbaar?: Is dit een openbaar document of niet
Adrestype: ?
Adresgegevens Bedrijf: Als bekend de adresgegevens van het bedrijf gekoppeld aan de mail
Opgesteld dd.: Datum en tijd waarop deze mail is opgesteld
Verzonden dd.: Datum en tijd waarop deze mail is verzonden
Afzender: Afzender van de e-mail
Aan: Aan wie de mail is gericht.
Cc: Wie een CC van deze mail heeft gekregen
Bcc: Wie een blind CC van deze mail heeft gekregen
Onderwerp: Onderwerp van de mail
Inhoud e-mail: Weergave van de mail zonder de bijlagen.
DMS Document nummer: Nummer hoe de mail bekend is binnen het DMS-systeem.
Bijlagen:
Dit is een overzicht van
Onder de tab zaken bevindt zich een overzicht van zaken waar deze mail aan is gekoppeld.
Dubbelklik op de zaak om deze te openen.
Een e-mail kan op meerdere manieren worden gekoppeld aan een zaak.
Dit kan bijvoorbeeld door op de knop “Koppelen aan zaken” of door de mail te verwerken.
Nadat u een mail heeft geopend kunt u dit verwerken dit gebeurt middels een van de knoppen bovenin het document:
Klantvraag, Terugbelverzoek, Incidentmelding, Handhavingsverzoek, Aanvraag vergunning en Controle zaak.

Als u de e-mail verwerkt naar een Incidentmelding, klantvraag, terugbelverzoek of handhavingsverzoek wordt er een nieuwe melding in het systeem aangemaakt.
De optie melding, klantvraag of terugbelverzoek wordt dan automatisch aangevinkt naar het geen van toepassing is en wijze wordt automatisch op e-mail gezet.
Datum en tijdstip van de melding worst automatisch ingevuld aan de hand van de gegevens uit de e-mail.
Ook wordt er automatisch een zaaknummer toegekend aan de nieuwe melding.
De e-mail en bijlagen worden automatisch meegenomen en gelinkt aan de tab documenten.
Een aantal velden die niet ingevuld kunnen worden blijven open en dienen dan alsnog te worden ingevuld.
Vul daarvan minimaal de verplichten velden in en sla het document op.
Bij het aanklikken van de knop klantvraag wordt de e-mail in de database omgezet van het overzicht “Te verwerken” naar het overzicht “Verwerkt”.
Nadat de mail in de bak “Verwerkt” is gekomen kan deze niet nogmaals worden verwerkt.
De melding die is aangemaakt aan de hand van de mail wordt in de mail gekoppeld onder de tap zaken
Als men op de knop “Aanvraag vergunning” klikt wordt er automatisch een nieuwe omgevingsvergunning aangemaakt op basis van de e-mail.
De e-mail wordt gekoppeld aan de zaak onder documenten en wordt verplaatst van “Te verwerken” Naar “Verwerkt” ook wordt de nieuw aangemaakte zaak gekoppeld onder de tab zaken in de e-mail.
In de nieuw aangemaakte omgevingsvergunningsaanvraag wordt de ontvangen op datum al ingevuld op basis van de ontvangstdatum van de e-mail.
De omgevingsvergunningsaanvraag staat in de status Registreer de zaak.
Nadat alle verplichte velden zijn ingevuld kan met verder met het behandelen van de aanvraag.

Zodra men op de knop controlezaak klikt moet er een locatie worden
gekozen waarna er een nieuwe handhavingscontrole bezoek wordt
aangemaakt.
De e-mail waarop de zaak is gebaseerd wordt opgenomen onder de tab
Correspondentie.
Het document dat u daar terugvindt bevat zowel de e-mail als de
bijlagen.
Ook het zaaknummer wordt automatisch gegenereerd en ingevuld
Op de tab algemeen zal handmatig nog de handhaver en een datum/ tijd
moeten worden ingevuld.
Daarna kan de zaak worden opgeslagen en worden afgehandeld zoals iedere
andere controle bezoek.
Soms is het nodig om een mail niet te koppelen aan een zaak maar toch te
verwerken.
Bijvoorbeeld als de informatie in de mail ook op andere wijze
beschikbaar is, als de mail spam bevat of als de mail is voor een al
lopende zaak.
Mail kan daarom binnen de e-mail module op drie manieren worden verwerkt
zonder een nieuwe zaak aan te maken.
met deze knop wordt de mail uit te
verwerken gehaald en in verwerkt gezet.
Er wordt geen nieuwe zaak voor gemaakt en wordt uit alle
afdelingsfolders gehaald.
Ook is het daarna onmogelijk om nog op andere wijze te verwerken.
Bij het openen van de mail is te zien dat deze is verwerkt als spam.
met deze knop wordt de mail uit te
verwerken gehaald en in verwerkt gezet. Er wordt geen nieuwe zaak voor
gemaakt en wordt uit alle afdelingsfolders gehaald.
Ook is het daarna onmogelijk om nog op andere wijze te verwerken.
Bij het openen van de mail is te zien dat deze is verwerkt als
handmatig.
nadat men op deze knop klikt kan de mail
aan een bestaande zaak worden gekoppeld.
Onderstaand scherm verschijnt dan overzicht van bestaande zaken. Per tap
een module.
Met het zoekveld kan men op diverse manieren zoeken naar de juiste zaak
zoals het zaaknummer.

Zodra u op een van de zaken klikt ziet u een overzicht met modules

Achter iedere module staat een zaaknummer dat u voor die module heeft
geselecteerd.
U kunt daarna klikken op selecteer zaak om een zaak te selecteren bij
een module waar nog geen zaak achter hangt.
Als u opnieuw een zaak selecteert in a module waar u al een zaak aan
heeft hangen zal deze worden vervangen.
Zodra u klaar bent met selecteren klikt u op koppelen.
De e-mail komt dan in verwerkt te staan en in de tap zaken van de e-mail
ziet u de gekoppelde zaken staan.
Door op zo’n zaak te klikken opent u de betreffende zaak.
Overheidsinstanties zoals gemeenten, omgevingsdiensten en waterschappen
dienen om hun taken uit te kunnen voeren onderling en met externe
organisaties en burgers samenwerkingen aangaan en gegevens uitwisselen.
Systeemintegratie is daarbij de grote uitdaging doordat samenwerkende
partijen vaak verschillende systemen met uiteenlopende functionaliteiten
gebruiken.
Gemeenten en andere overheidsinstanties moeten talloze koppelingen
beheren zoals de verschillende digikoppelingen en de koppelingen met het
huidige OLO en de aangekondigde DSO. Leveranciers bieden vaak beperkte
ondersteuning voor specifiek Nederlandse zaak- en document services
waardoor pakket specifieke API’s ontwikkeld en beheerd moeten worden.
Zaaksysteem spelen een centrale rol in het bedrijfsproces en regelmatige
aanpassingen van koppelingen zijn niet wenselijk omdat ze het
bedrijfsproces kunnen verstoren.
Door jarenlange ervaring heeft CenterOne expertise opgebouwd in het
integreren en koppelen van systemen en heeft deze kennis samengebracht
in de SaaS-applicatie ConnectOne; een systeemonafhankelijke oplossing
specifiek voor integratie-, koppel- en samenwerkingsondersteuning.
ConnectOne ondersteunt zowel standaard zaak- en document services, als
pakket specifieke API’s (o.a. SharePoint).
Naast systeemintegratie biedt ConnectOne een user interface voor het
opzetten en coördineren van samenwerkingen, door relaties te leggen en
zichtbaar te maken tussen OLO/DSO aanvragen, het zaaksysteem en de
verschillende betrokken ketenpartners.
Een herbruikbare applicatie, onafhankelijk van het gekozen
VTH/zaaksysteem, die voor flexibiliteit zorgt bij het vernieuwen,
vervangen of aanpassen van applicaties; in line met de ‘Common Ground’
gedachte.
ConnectOne is een module van ProcessPro VTH software die zich in de
praktijk al heeft bewezen bij waterschappen en gemeenten op het gebied
van VTH en OLO-integratie. Ook de huidige DSO-koppeling is productie
gereed en al succesvol getest in enkele ketentesten met een aantal van
onze klanten.

Basis Functionaliteit (zoals we dat ook kennen bij de LV DSO-portal):
Starten van een samenwerking
Laden documenten uit een werkmap (verzoek)
Uitnodigen en verwijderen ketenpartners
Aanpassen van de privileges ketenpartner
Ophalen en tonen van metadata van documenten
Uitzetten en intrekken van een actieverzoek
Gereed melden van een actieverzoek
Ophalen en verwijderen van notificaties
Stoppen van een samenwerking
Additionele Functionaliteit:
• Verzoeken kunnen behandeld worden door verschillende ketenpartners
• Verzoeken kunnen verschillende looptijden hebben
• Bundelen geeft inzicht in status totale project (inclusief deelverzoeken)
• OLO
• DSO
Eenvoudige toegang tot samenwerkingsportaal – ketenpartners kunnen zonder OIN of E-herkenning toegelaten worden door initiator samenwerking
Zaak direct te openen in VTH-Systeem of ZDS vanuit ConnectOne samenwerkingsportaal
Dashboard Overzichten:
• Samenwerkingen waaraan deelgenomen wordt
• Deelnemers aan een samenwerking
• Documenten in een samenwerkdossier
• Actieverzoeken van of voor de deelnemer
• Notificaties aan de deelnemer
Samenwerkingsfunctionaliteit bestaat uit twee delen een backend en een
front-end (portaal).
In de backend kan door een interne gebruiker een samenwerkingen worden
gestart (of gesloten) als.
De Front-end is voor externe gebruikers: de ketenpartners.
Hieronder een voorbeeld van de backend:

In de backend is er een ‘samenwerking’ tabblad bij elke
vergunningaanvraag.
Toetser van de vergunning kan daar één of meerdere samenwerkingen
starten voor het behandelen van de vergunning. Doe dit door op de knop
aanpassen te klikken en in het tabblad ‘Samenwerking’ te klikken op
toevoegen. Een nieuw scherm verschijnt.
Een behandelaar kan daar als initiator van de samenwerking ketenpartners
uitnodigen en actie verzoeken aanmaken met de knop toevoegen in het
tabblad ‘ketenpartners’.
Documenten die aan de vergunning gekoppeld waren, worden automatisch aan
de samenwerking gekoppeld in het tabblad Correspondentie, zodat de
ketenpartners ze ook kunnen inzien.
Ketenpartners hebben toegang tot de samenwerking(en) via het portaal.

In het hoofdscherm van dit portaal ziet men alle actuele samenwerkingen
waarvan men initiator is of als ketenpartner voor uitgenodigd is.

Als u doorklikt op een samenwerking komt u in een gedetailleerd
overzicht terecht met daarin
bovenaan informatie over de samenwerking en de initiator en onderin een
viertal tabbladen.

Het “documenten overzicht” toont alle documenten die door de initiator
of ketenpartner aan de samenwerking is gehangen.
Iedereen die betrokken is bij de samenwerking heeft de mogelijkheid om
documenten toe te voegen.
Deze documenten hebben elk een status ‘vertrouwelijk’ of ‘niet
vertrouwelijk’.
Alleen ketenpartners die gekoppeld zijn aan de samenwerking die als
‘vertrouwelijk’ bestempeld zijn door de initiator zullen documenten die
ook als vertrouwelijk bestempeld zijn in de lijst zien.
Anderen niet.

In de notificaties ziet men belangrijke gebeurtenissen van de
samenwerking terug.
Dit zijn o.a.:
Notificaties kunnen na het lezen verwijderd worden.
Gebruiker kan bij ‘Abonnementen beheren’ aangeven welke notificatie(s)
men wil ontvangen.

Acties zijn verzoeken die ketenpartners en de initiator naar elkaar
kunnen sturen.
Actie verzoeken zijn bijvoorbeeld het verzoek om een document te
beoordelen of een uitspraak te doen over een onderwerp binnen de
samenwerking.
Als de ontvanger zijn actie afgehandeld heeft (door bijvoorbeeld zijn
verslag als document toe te voegen) kan hij deze gereed melden.
Zender van het actieverzoek heeft de mogelijkheid om het actieverzoek in
te trekken.
Deze ProcessPro module is ontwikkeld voor de registratie van verschillende soorten en type meldingen.
Meldingen van burgers en bedrijven worden veelal door een Klanten Contact Center (KCC) geregistreerd maar kunnen ook via de postkamer (zaken) of door eigen medewerkers in het veld worden ingevoerd. Dit laatste gebeurt dan meestal door gebruik te maken van (ProcessPro) App. De oplossing kan gekoppeld worden aan bestaande Portaal oplossingen of het Burgerloket. Ook ProcessPro beschikt over een Portaal voor de registratie van meldingen.

Bij de registratie van een melding door een KCC kan onderscheid worden gemaakt tussen verschillende soorten meldingen en de herkomst van een melding. (intern of extern etc.)
Een klacht of melding kan worden ingevoerd door:
Door gebruik te maken van de bestaande StUf zaak en document services koppeling is het mogelijk om uw bestaande Burgerloket en of PIP te koppelen aan de ProcessPro backoffice module Toezicht voor klachten en meldingen registratie. Vanuit een klacht of melding kan bovendien een procedure worden gestart voor de afdeling handhaving.
Geregistreerde en geaccepteerde meldingen resulteren in zaken en kunnen dus ook binnen ProcessPro zaakgericht worden behandeld.
Met behulp van koppelingen met basisadministraties waaronder (GBA, KVK en BRK, BAG en GIS) worden meldingen snel geregistreerd en gevalideerd. Door de koppeling met uw Zaaktype Catalogus (ZTC) wordt de juiste workflow gestart en inzichtelijk gemaakt in welke fase van afhandeling een melding of klacht zich bevindt.
Hieronder een voorbeeld waarbij een melding is gekoppeld aan een handhavingsverzoek en waarbij de doorlooptijd en of servicenormen worden berekend. De voortgang wordt weergegeven op basis van de status van de workflow en de doorlopen processtappen.
Met behulp van ProcessBuilder, onderdeel van ProcessPro, kan een beheerder snel en eenvoudig processen inrichten en de eigen workflows, normtijden en e-mailnotificaties definiëren.

Een klacht of melding kunt u registeren door gebruik te maken van de
knop
.
Onderstaande balk vindt u bovenin het overzicht. U kunt kiezen voor
Klacht, Melding, Calamiteit of Overig.
Kiest u voor Calamiteit zal een extra tab zichtbaar worden.

In het scherm hieronder zijn een aantal verplichte velden opgenomen die
voorzien zijn van een rood sterretje
. Mocht u tussentijds willen opslaan dan kan dat zonder
dat u de verplichte velden heeft ingevuld. Als u echter naar de volgende
stap wilt gaan met de
knop
wordt er wel op de verplichte invoervelden
gecontroleerd.

De verplichte velden zijn:
Plaats
Gemeente
Bestemd voor
Korte omschrijving
Categorie

Heeft u bij “Veroorzaker type” aangegeven dat het om een natuurlijk
persoon (burger) of een rechtspersoon (bedrijf of instelling) gaat dan
verschijnt er een scherm waar u een persoon kan selecteren. Afhankelijk
van de selectie is dit een lijst met rechts- of natuurlijke personen.

Er is een mogelijkheid dit weg te klikken door op de knop sluiten te
drukken. Als u een persoon heeft geselecteerd wordt deze voor u in
gevuld. Heeft U op sluiten geklikt komt U in hetzelfde scherm alleen
blijft dit dan leeg.

U kunt in het scherm voor veroorzaker, een veroorzaker selecteren of een
nieuwe veroorzaker toevoegen.
De invoervelden zijn voor een rechtspersoon anders dan voor een
natuurlijk persoon. Bij het opnieuw registreren checkt het systeem van
ProcessPro op basis van de postcode en straat, huisnummer of de
veroorzaker al voorkomt. Is dat het geval dan krijgt u daar een melding
van.

Hebt u bij “Herkomst melding” aangegeven dat de melder een natuurlijk
persoon (burger), een rechtspersoon (bedrijf of instelling) of intern
persoon is dan verschijnt er een scherm waar u een persoon kan
selecteren. Afhankelijk van de selectie is dit een lijst met rechts- of
natuurlijke personen.

Er is een mogelijkheid dit weg te klikken door op de knop sluiten te
drukken. Als u een persoon heeft geselecteerd wordt deze voor u in
gevuld. Heeft U op sluiten geklikt komt U in hetzelfde scherm alleen
blijft dit dan leeg.

Bij een rechtspersoon zijn de volgende knoppen beschikbaar:

U kunt in het scherm voor melder, een melder selecteren of een nieuwe
melder toevoegen.
Bij het opnieuw registreren checkt het systeem van ProcessPro op basis
van de postcode en straat, huisnummer of de melder al voorkomt. Is dat
het geval dan krijgt u daar een melding van.
Meer informatie invoeren
Als u de bovengenoemde informatie heeft ingevuld is dat in principe
voldoende om de klacht of melding op te slaan voor verdere afhandeling.
Wilt u echter meer informatie invoeren dan kunt u dat aangeven op de
eerste tab.
Locatie
Als u aanvullende locatie informatie wilt opslaan dan doet u dat door de
keuze te maken bij:

Bij “Ja” verschijnt een extra tab “Locatie”.

Omschrijving
Als u niet voldoende heeft aan de korte omschrijving dan kunt u een
keuze maken voor een aanvullende omschrijving:

Bij “Ja” verschijnt de tab “Omschrijving”.

Afspraken/Acties
Zijn er acties/afspraken nodig en al bekend bij de eerste registratie
dan vinkt u de keuze aan:

Bij “Ja” verschijnt de tab “Afspraken/Acties”.

In dit scherm heeft u twee knoppen “toevoegen” en “verwijderen” klikt u
op de knop toevoegen krijgt u een nieuw scherm.

Hier kunt u een actie vastleggen die automatisch gekoppeld wordt aan
deze melding.
Documenten
Als u bij de klacht of melding informatie heeft ontvangen in de vorm van
een brief, een E-mail en of foto’s dan kunt u die opslaan bij de klacht.
Hiervoor gaat u naar de tab “Documenten”.

Voor het importeren van een bestand, E-mail of foto dient u de
ingevoerde gegevens eerst op te slaan.

Drukt u op de optie “Bestand” dan verschijnt het volgende scherm:

Met het knopje
onder Bijlagen toevoegen.
Kunt u vervolgens de bijlage(n) importeren. Meerdere bijlagen zijn
mogelijk. Het veld Onderwerp is een verplicht veld en moet u dus
invullen voordat u opslaat.

Plaats:
Vrije invoer van tekst.
Gemeente:
Gebruik knop
om veld te vullen.
Rayon:
Vrije invoer van tekst.
Aanvullende locatieinfo:
Ja of Nee aanvinken.
Indien u “Ja” selecteert, verschijnt de tab “Locatie”.
Identifier:
Vrije invoer van tekst.
Herkomst melding Type:
Selecteer door op pijltoets te klikken:

Indien u “Burger”, “Bedrijf” of “Intern” selecteert, verschijnt de tab
“Melder”.
Wijze:
Selecteer door op pijltoets te klikken:

Telefonisch via:
Selecteer door op pijltoets te klikken:

Per brief: Kenmerk:
Vrije invoer van tekst.
Bestemd voor:
Gebruik knop
om veld te vullen.
Afhandeling door:
Gebruik knop
om veld te vullen.
Datum/tijdstip melding:

Klik op het agenda icoontje, er verschijnt een scherm waarop u een datum
kunt selecteren.
Klik op het klok icoontje, er verschijnt een scherm waarop u de tijd
kunt selecteren.
Datum afhandeling melding:
Klik op het agenda icoontje, er verschijnt een scherm waarop u een datum
kunt selecteren.
Veroorzaker Type:
Selecteer door op pijltoets te klikken:

Natuurlijk persoon is een burger (een boer heeft een bedrijf en is een
rechtspersoon). Rechtspersoon is een bedrijf. Als u een van bovenstaande
twee heeft geselecteerd verschijnt de tab “Veroorzaker”.
Korte omschrijving:
Vrije invoer van tekst.
Aanvullende omschrijving: Ja of Nee aanvinken.
Indien u : “Ja” selecteert, verschijnt de tab “Omschrijving”.
Categorie:

Selecteer door op de knop “Toevoegen” te klikken als u een categorie
wilt toevoegen. Klik op de knop “Verwijderen” om een categorie te
verwijderen.
Afspraken/actie detail:
Ja of nee aanvinken.
Indien u ja selecteert, verschijnt de tab Afspraken/Acties
Indien u bovenaan voor “Calamiteit” heeft gekozen, verschijnt de tab
“Calamiteit”.


Afdelingen die moeten rapporteren
Selecteer door op
te klikken.
Personen die moeten rapporteren
Selecteer door op
te klikken.
Hoe
Selecteer door op pijltoets te klikken:

Externe partij
Selecteer door op pijltoets te klikken:

Als u in het veld Externe partij een partij heeft geselecteerd,
verschijnt automatisch de mogelijkheid om een extra externe partij in te
voeren. Achter de externe partij staat een vakje dat geselecteerd kan
worden als de externe partij geïnformeerd is.

De tab “Veroorzaker” verschijnt als op de tab “Algemeen” in het veld
“Veroorzaker Type” de waarde “Burger” is geselecteerd.
Direct daarna verschijnt er een scherm waarin, afhankelijk van
voorgaande selectie, een natuurlijk of rechtspersoon dient te worden
geselecteerd.

Met behulp van de knop
kunt u uit een overzicht zoeken naar een
(natuurlijk) persoon.

U kunt in het veld een deel van de naam, straat of ander kenmerk van een
(natuurlijk) persoon invullen en vervolgens wordt er automatisch
gezocht. Dan verschijnen de namen van de personen die voldoen aan het
zoekargument dat u heeft ingevuld.
Als u er een van selecteert worden de gegevens automatisch weergegeven
in het scherm.
Als de veroorzaker niet bekend is uit de lijst van ProcessPro dan kunt u
een nieuwe veroorzaker registreren. Met behulp van de knop
kunt u de onderstaande (verplichte)
velden invullen. Dit zijn allemaal vrije tekst invoervelden.
Hierbij kunt u gebruik maken van de koppeling met een van de
basisadministraties GBA of NHR.

De tab “Veroorzaker” verschijnt als op de tab “Algemeen” in het veld
“Veroorzaker Type” de waarde “Bedrijf” is geselecteerd.

Met behulp van de knop
kunt u uit een overzicht zoeken naar een
bedrijf of instelling.

U kunt in het veld een deel van de naam, straat of ander kenmerk van het
bedrijf of de instelling invullen en vervolgens wordt er automatisch
gezocht. Dan verschijnen de namen van bedrijven die voldoen aan het
zoekargument dat u heeft ingevuld.
Als u er een van selecteert worden de gegevens automatisch weergegeven
in het scherm.
Als de veroorzaker niet bekend is uit de lijst van ProcessPro dan kunt u
een nieuwe veroorzaker registreren. Met behulp van de knop
kunt u de onderstaande (verplichte)
velden invullen. Dit zijn allemaal vrije tekst invoervelden.

Hierbij kunt u gebruik maken van de koppeling met een van de
basisadministraties GBA of NHR.
De tab “Locatie” verschijnt als op de tab “Algemeen” bij Aanvullende locatie info “Ja” is geselecteerd.

Gebruik knop
om een locatie te selecteren.
De tab Locatie bevat drie sub-tabs:

Coördinaat toevoegen
Gebruik de knop
om een nieuwe rij met coördinaten aan te maken. Er verschijnt een veld om de x-waarde van het coördinaat in te vullen en een veld om de y-waarde van het coördinaat in te vullen. Er verschijnt een foutmelding als de waarden foutief zijn ingevoerd.
Klik op de knop
om de coördinaten te bevestigen.
Klik op de knop
om de coördinaten te annuleren.
Klik op de knop
om de regel met coördinaten te verwijderen.
Als je een coördinaat toevoegt, is dit terug te zien op de sub-tab “Kaart”.

Met de knop
is het mogelijk om een punt op de kaart te tekenen. De coördinaten van de punt worden automatisch ingevuld op de sub-tab “Administratief”.


Met de knop
is het mogelijk om een lijn op de kaart te tekenen. De coördinaten van de lijn worden automatisch ingevuld op de sub-tab “Administratief”.


Met de knop
is het mogelijk om een vlak op de kaart te tekenen. De coördinaten van het vlak worden automatisch ingevuld op sub-tab “Administratief”.


De tab “Locatie” verschijnt als op de tab “Algemeen” bij Aanvullende locatie info “Ja” is geselecteerd.

Gebruik knop
om een locatie te selecteren.
De tab Locatie bevat drie sub-tabs:

Coördinaat toevoegen
Gebruik de knop
om een nieuwe rij met coördinaten aan te maken. Er verschijnt een veld om de x-waarde van het coördinaat in te vullen en een veld om de y-waarde van het coördinaat in te vullen. Er verschijnt een foutmelding als de waarden foutief zijn ingevoerd.
Klik op de knop
om de coördinaten te bevestigen.
Klik op de knop
om de coördinaten te annuleren.
Klik op de knop
om de regel met coördinaten te verwijderen.
Als je een coördinaat toevoegt, is dit terug te zien op de sub-tab “Kaart”.

Met de knop
is het mogelijk om een punt op de kaart te tekenen. De coördinaten van de punt worden automatisch ingevuld op de sub-tab “Administratief”.


Met de knop
is het mogelijk om een lijn op de kaart te tekenen. De coördinaten van de lijn worden automatisch ingevuld op de sub-tab “Administratief”.


Met de knop
is het mogelijk om een vlak op de kaart te tekenen. De coördinaten van het vlak worden automatisch ingevuld op sub-tab “Administratief”.


Voor klachten of meldingen over objecten kan op de tab “Objecten” de
volgende informatie worden vastgelegd.

De tab “Melder (natuurlijk persoon)” verschijnt als op de tab “Algemeen”
in het veld “Herkomst melding type” de waarde “Burger” is geselecteerd.

De melder wenst dat telkens contact wordt opgenomen via:
Selecteer een optie door een rondje aan te klikken.
Streeftermijn oplossen van de klacht of melding:
Selecteer een optie door een rondje aan te klikken.
Terugkoppelmomenten (bij klacht altijd afspreken):
Selecteer een optie door een rondje aan te klikken.
Is melder tevreden met afhandeling?
Selecteer een optie door een rondje aan te klikken.
Ontevreden over:
Selecteer door op pijltoets te klikken:

Met behulp van de knop
kunt u uit een overzicht zoeken naar
(natuurlijk) persoon.

U kunt in het veld een deel van de naam, straat of ander kenmerk van een
persoon en vervolgens wordt er automatisch gezocht. Dan verschijnen de
namen van de personen die voldoen aan het zoekargument dat u heeft
ingevuld.
Als u er een van selecteert worden de gegevens automatisch weergegeven
in het scherm.
Als de melder niet bekend is uit de lijst van ProcessPro dan kunt u een
nieuwe melder registreren.
Met behulp van de knop
kunt u de onderstaande (verplichte)
velden invullen.
Hierbij kunt u gebruik maken van de koppeling met een van de
basisadministraties GBA of NHR.

Vul de overige persoon- en adresgegevens in, dit zijn vrije tekst
invoervelden.
De tab “Melder (rechtspersoon)” verschijnt als op de tab “Algemeen” in
het veld “Herkomst melding type” de waarde “Bedrijf” is geselecteerd.

De melder wenst dat telkens contact wordt opgenomen via:
Selecteer een optie door een rondje aan te klikken.
Streeftermijn oplossen van de klacht of melding:
Selecteer een optie door een rondje aan te klikken.
Terugkoppelmomenten (bij klacht altijd afspreken):
Selecteer een optie door een rondje aan te klikken.
Is melder tevreden met afhandeling?
Selecteer een optie door een rondje aan te klikken.
Ontevreden over:
Selecteer door op pijltoets te klikken:

Met behulp van de knop
kunt u uit een overzicht zoeken naar een
bedrijf of instelling.
U kunt in het veld een deel van de naam, straat of ander kenmerk van het
bedrijf of de instelling invullen en vervolgens wordt er automatisch
gezocht. Dan verschijnen de namen van bedrijven die voldoen aan het
zoekargument dat u heeft ingevuld.
Als u er een van selecteert worden de gegevens automatisch weergegeven
in het scherm.
Als de melder niet bekend is uit de lijst van ProcessPro dan kunt u een
nieuwe melder registreren.
Met behulp van de knop
kunt u de onderstaande (verplichte)
velden invullen.
Hierbij kunt u gebruik maken van de koppeling met een van de
basisadministraties GBA of NHR.

Vul de overige bedrijfs- en adresgegevens in, dit zijn vrije tekst
invoervelden.
De tab “Omschrijving” verschijnt als op de tab “Algemeen” bij
“Aanvullende omschrijving” de waarde “Ja” is geselecteerd.
Dit scherm bevat een groot tekst veld waarin u alle informatie kunt
noteren.

De tab “Afspraken/Acties” verschijnt als op de tab “Algemeen” bij
“Afspraken/Acties detail” de waarde “Ja” is geselecteerd.
Klik op de tab Afspraken / Acties en u ziet een leeg overzicht. U kunt
hier Afspraken en acties toevoegen door te klikken op de knop


Afspraak/Actie 1:
Zodra in het veld wat is ingevoerd verschijnt Afspraak/Actie 2. In
totaal kunnen er 6 afspraken/acties worden geregistreerd.
Door:
Hier kan de naam van het bedrijf of persoon worden vermeld die de
afspraak/actie uitvoert.
In opdracht van:
Door op de knop
te drukken kunt u een naam uit een lijst
selecteren. Selecteer een naam in het veld “In opdracht van”. Als er een
naam ontbreekt, meldt u dit bij uw applicatiebeheerder die namen aan de
lijst kan toevoegen.
U kunt zoeken door in het veld een zoekargument in te voeren van een
deel van de naam. Het resultaat wordt direct getoond.

Datum/tijd:
Klik op het agenda icoontje, er verschijnt een scherm waarop u een datum
kunt selecteren.
Klik op het klok icoontje, er verschijnt een scherm waarop u de tijd
kunt selecteren.
Toelichting:
Vrije tekst invoer.
Gereed:
Dit vakje kunt u aanvinken als de afspraak/actie gereed is.
**
**

U kunt meerdere typen documenten invoegen die gezamenlijk het dossier
vormen dat bij de klacht of melding hoort.
E-mail:
U kunt een E-mail versturen vanuit een klacht of u kunt een E-mail
importeren vanuit een klacht of melding.
U kunt diverse typen bestanden invoegen: Word documenten, foto’s en
tekeningen.
Brief:
Als u in een stap van de workflow bent aangekomen waar een brief
beschikbaar is, kunt u een brief aanmaken.
E-mail functie in Module “Klachten”
Er is de mogelijkheid om vanuit een klacht E-mails te versturen en
E-mails te importeren.
U gebruikt hiervoor de knop Documenten en selecteert de optie E-mail.

Klik op “Opslaan” en klik vervolgens op de knop “Verzenden” om de E-mail
op te slaan op tab “Documenten” en te verzenden.

Het is ook mogelijk om een E-mail te importeren. Hiervoor moet wel de
mailbox in Outlook geopend zijn. En u moet de E-mail in uw mailbox
geselecteerd hebben. U gebruikt dan de knop “E-mail importeren”. U ziet
dan vanzelf de inhoud van de E-mail verschijnen. Ook worden attachments
automatisch opgeslagen.
Hierna drukt u op de knop
.
Bestand importeren

U selecteert onder de knop “Documenten” de optie “Bestand”

In het verplichte veld “Onderwerp” voert u de gewenste tekst in.
De datum kunt u eventueel aanpassen.
Vervolgens drukt u op de knop
waarmee de Windows verkenner wordt geopend en u naar
de bestanden kunt navigeren.
U kunt meerdere bestanden tegelijk selecteren. Wilt u er later nog een
toevoegen dan kan dat uiteraard ook.
Als u gereed bent, drukt u op de knop
en ziet u dat het document wordt
opgeslagen.

Brief aanmaken
U selecteert onder de knop “Documenten” de optie “Brief”.
selecteert onder de knop “Documenten” de optie “Brief”.

Bij omschrijving vult u de gewenste tekst in.
Als u op de knop “Document maken” klikt, verschijnt het scherm om Word
op te starten.

U moet dan even wachten totdat Word is opgestart en u de brief naar uw
eigen wensen kunt aanpassen. Als de relatie en een eventuele
contactpersoon zijn geselecteerd en de adresgegevens zijn reeds goed
ingevoerd, hoeft u daar niets meer aan te doen. Als u klaar bent met de
brief, slaat u het document op door op de knop “Opslaan” te klikken en
vervolgens sluit u Word af.
U hoeft niets op te slaan op de harde schijf van uw eigen PC, want de
brief wordt opgeslagen bij het dossier waar u op dat moment in werkt.
U moet echter wel op de knop
drukken zodat de brief ook wordt
opgeslagen.
De historie van de klacht kunt u op deze tab terugvinden.
Kolom Acties: in deze kolom vindt u de acties terug.
Kolom Geaccepteerd/ vrijgegeven door: in deze kolom vindt
u de naam van degene die de actie heeft uitgevoerd.
Kolom Geaccepteerd op: in deze kolom staat de datum waarop
de actie in behandeling is genomen.
Kolom Einddatum: in deze kolom vindt u de einddatum waarop
de actie zou moeten zijn afgerond.
Kolom Klaar/ vrijgegeven op: in deze kolom staat datum en
tijd waarop de actie daadwerkelijk is afgerond.

Let op: de historie laat alleen acties zien de al zijn uitgevoerd de
huidige status staat daar dus niet tussen.
Voor het veranderen van de sortering kan op de corresponderende kop
worden geklikt.
Rapportages:
Zowel voor heel ProcessPro als per module zijn dashboards beschikbaar.
In deze dashboards kunnen verschillende soorten grafieken en overzichten
getoond worden. Welke grafieken en overzichten getoond worden en in
welke volgorde, kan door de gebruiker zelf worden aangepast en deze
instellingen worden per gebruiker opgeslagen. Zo kan een gebruiker zelf
een dashboard samenstellen met de gegevens die voor hem/haar van belang
zijn, zowel per module als binnen heel ProcessPro.
Alle overzichten en dashboards werken met de actuele gegevens zodat
gebruikers niet afhankelijk zijn van de opbouw van gegevens in een
datawarehouse of het genereren van een rapportage door specifieke
rapportagesoftware.
Voor geavanceerde rapportages op basis van de gegevens uit ProcessPro
biedt CenterOne ondersteuning bij het inrichten van een koppeling met de
achterliggende Oracle-database voor het kunnen maken van rapportages met
bijvoorbeeld Microsoft BI.
Standaard rapportgages kunnen in XLS, XML of ander bestandsformaat
beschikbaar worden gemaakt.
Uitgebreid zoeken:
Binnen de modules van ProcessPro kan gebruik worden gemaakt van
uitgebreid zoeken. Aangegeven in de linker kolom van het scherm. Met
deze optie wordt een selectiescherm weergegeven, waarin criteria of
filters worden vastgelegd om tot het gewenste zoekresultaat te komen.
Deze filters kunnen verschillen per klant / situatie. Zoekcriteria
kunnen worden opgeslagen en op later tijdstip worden hergebruikt.

Vanuit een klacht of melding kan een procedure worden gestart voor de
afdeling handhaving

Overzicht van klachten en meldingen op de kaart.
